最新资讯

  • 服务器及网络设备巡检报告,收藏这篇就够了

服务器及网络设备巡检报告,收藏这篇就够了

2026-01-30 18:17:29 栏目:最新资讯 1 阅读

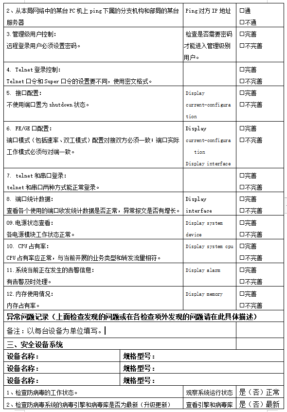
网络设备平时运维巡检哪些内容?这份表很有技术含量,一起来看下。

35岁+运维人员的发展与出路

经常有人问我:干网工、干运维多年遇瓶颈,想学点新技术给自己涨涨“身价”,应该怎么选择?

聪明人早已经用脚投票:近年来,越来越多运维的朋友寻找新的职业发展机会,将目光聚焦到了网络安全产业。

1、为什么我建议你学习网络安全?

有一种技术人才:华为阿里平安等大厂抢着要,甚至高薪难求——白帽黑客。白帽黑客,就是网络安全卫士,他们“低调”行事,同时“身价”不菲。

根据腾讯安全发布的《互联网安全报告》,目前中国**网络安全岗位缺口已达70万,缺口高达95%。**而与网络安全人才需求量逐年递增局面相反的是,每年高校安全专业培养人才仅有3万余人,很多企业却一“将”难求,网络安全人才供应严重匮乏。

这种供求不平衡直接反映在安全工程师的薪资上,简单来说就是:竞争压力小,薪资还很高。

而且安全行业就业非常灵活,既可以就职一家公司从事信息安全维护和研究,也可以当作兼职或成为自由职业者,给SRC平台提交漏洞获取奖金等等。

随着国家和政府的强监管需求,一线城市安全行业近年来已经发展的相当成熟工作机会非常多,二三线城市安全也在逐步得到重视未来将有巨大缺口。

作为运维人员,这几年对于安全的技能要求也将不断提高,现阶段做好未来2到3年的技术储备,有非常大的必要性

2、运维转型成为网络安全工程师,是不是很容易?

运维转安全,因为本身有很好的Linux基础,相对于其他人来说,确实有一定的优势,入门会快一些。
系统管理经验
运维对服务器、网络架构的深度理解,可直接迁移到安全防护场景。例如,熟悉Linux/Windows系统漏洞修补、权限管控,能快速上手安全加固工作。
网络协议与架构知识
运维日常接触TCP/IP、路由协议等,有助于分析网络攻击路径(如DDoS防御、流量异常检测)。
自动化与脚本能力
运维常用的Shell/Python脚本技能,可无缝衔接安全工具开发(如自动化渗透脚本、日志分析工具)。
平滑过渡方向
从安全运维切入,逐步学习渗透测试、漏洞挖掘等技能,利用现有运维经验快速上手。
学习资源丰富
可复用运维工具(如ELK日志分析、Ansible自动化)与安全工具(如Nessus、Metasploit)结合学习,降低转型成本。

3. 转型可以挖漏洞搞副业获取收益挖SRC漏洞

  1. 合法挖洞:在合法的平台上挖掘安全漏洞,提交后可获得奖励。这种方式不仅能够锻炼你的技能,还能为你带来额外的收入。

  2. 平台推荐:

补天:国内领先的网络安全漏洞响应平台。

漏洞盒子:提供丰富的漏洞挖掘任务。

CNVD:国家信息安全漏洞共享平台。

关于我

有不少阅读过我文章的伙伴都知道,笔者曾就职于某大厂安全联合实验室。从事网络安全行业已经好几年,积累了丰富的技能和渗透经验。

在这段时间里,我参与了多个实际项目的规划和实施,成功防范了各种网络攻击和漏洞利用,提高了互联网安全防护水平。

为了帮助大家更好的学习网络安全,我给大家准备了一份网络安全入门/进阶学习资料,里面的内容都是适合零基础小白的笔记和资料,不懂编程也能听懂、看懂这些资料!

因篇幅有限,仅展示部分资料,需要点击下方链接即可前往获取

CSDN大礼包:《黑客&网络安全入门&进阶学习资源包》免费分享

黑客/网络安全学习包

资料目录

  1. 成长路线图&学习规划

  2. 配套视频教程

  3. SRC&黑客文籍

  4. 护网行动资料

  5. 黑客必读书单

  6. 面试题合集

因篇幅有限,仅展示部分资料,需要点击下方链接即可前往获取

CSDN大礼包:《黑客&网络安全入门&进阶学习资源包》免费分享

1.成长路线图&学习规划

要学习一门新的技术,作为新手一定要先学习成长路线图方向不对,努力白费

对于从来没有接触过网络安全的同学,我们帮你准备了详细的学习成长路线图&学习规划。可以说是最科学最系统的学习路线,大家跟着这个大的方向学习准没问题。


因篇幅有限,仅展示部分资料,需要点击下方链接即可前往获取

CSDN大礼包:《黑客&网络安全入门&进阶学习资源包》免费分享

2.视频教程

很多朋友都不喜欢晦涩的文字,我也为大家准备了视频教程,其中一共有21个章节,每个章节都是当前板块的精华浓缩


因篇幅有限,仅展示部分资料,需要点击下方链接即可前往获取

CSDN大礼包:《黑客&网络安全入门&进阶学习资源包》免费分享

3.SRC&黑客文籍

大家最喜欢也是最关心的SRC技术文籍&黑客技术也有收录

SRC技术文籍:

黑客资料由于是敏感资源,这里不能直接展示哦!

4.护网行动资料

其中关于HW护网行动,也准备了对应的资料,这些内容可相当于比赛的金手指!

5.黑客必读书单

**

**

6.面试题合集

当你自学到这里,你就要开始思考找工作的事情了,而工作绕不开的就是真题和面试题。

更多内容为防止和谐,可以扫描获取~

因篇幅有限,仅展示部分资料,需要点击下方链接即可前往获取

CSDN大礼包:《黑客&网络安全入门&进阶学习资源包》免费分享

本文地址:https://www.yitenyun.com/3480.html

搜索文章

Tags

#服务器 #python #pip #conda #ios面试 #ios弱网 #断点续传 #ios开发 #objective-c #ios #ios缓存 #远程工作 香港站群服务器 多IP服务器 香港站群 站群服务器 #kubernetes #笔记 #平面 #容器 #linux #学习方法 #运维 #进程控制 #fastapi #html #css #低代码 #爬虫 #音视频 #docker #后端 #数据库 #内网穿透 #网络 #cpolar #Conda # 私有索引 # 包管理 #开源 #开发语言 #云原生 #iventoy #VmWare #OpenEuler #人工智能 #node.js #MobaXterm #ubuntu #RTP over RTSP #RTP over TCP #RTSP服务器 #RTP #TCP发送RTP #android #腾讯云 #c# #kylin #数信院生信服务器 #Rstudio #生信入门 #生信云服务器 #Trae #IDE #AI 原生集成开发环境 #Trae AI #物联网 #websocket #vscode #mobaxterm #深度学习 #计算机视觉 #tcp/ip #多个客户端访问 #IO多路复用 #回显服务器 #TCP相关API #web安全 #学习 #安全 #java #jar #nginx #claude #华为 #ModelEngine #github #git #金融 #大模型 #mcp #金融投资Agent #Agent #我的世界 #n8n #本地部署 #windows #hadoop #hbase #hive #zookeeper #spark #kafka #flink #qt #C++ #云计算 #我的世界服务器搭建 #minecraft #todesk #算法 #c++ #jenkins #unity #游戏引擎 #需求分析 #scala #测试用例 #测试工具 #压力测试 #架构 #Dell #PowerEdge620 #内存 #硬盘 #RAID5 #MCP #MCP服务器 #性能优化 #缓存 #面试 #NPU #CANN #gemini #gemini国内访问 #gemini api #gemini中转搭建 #Cloudflare #vue.js #前端 #vue #阿里云 #stm32 #macos #JumpServer #堡垒机 #振镜 #振镜焊接 #ide #AI编程 #gpu算力 #DisM++ # GLM-4.6V # 系统维护 #京东云 #SRS #流媒体 #直播 #守护进程 #复用 #screen #unity3d #游戏 #服务器框架 #Fantasy #umeditor粘贴word #ueditor粘贴word #ueditor复制word #ueditor上传word图片 #http #ssh #mamba #智能手机 #科技 #自然语言处理 #神经网络 #libosinfo #Dify #ARM架构 #鲲鹏 #网络协议 #jmeter #功能测试 #软件测试 #自动化测试 #职场和发展 #centos #SSH反向隧道 # Miniconda # Jupyter远程访问 #udp #c语言 #EMC存储 #存储维护 #NetApp存储 #自动化 #maven #gitlab #NAS #Termux #Samba #Linux #单片机 #php #apache #risc-v #嵌入式硬件 #deepseek #flask #GPU服务器 #8U #硬件架构 #智能路由器 #5G #pycharm #C2000 #TI #实时控制MCU #AI服务器电源 #运维开发 #mysql #1024程序员节 #mvp #个人开发 #设计模式 #单元测试 #集成测试 #编辑器 #SAP #ebs #metaerp #oracle ebs #DeepSeek #蓝耘智算 #AIGC #ida #大数据 #搜索引擎 #Anaconda配置云虚拟环境 #pytorch #Nacos #web #微服务 #YOLOFuse # Base64编码 # 多模态检测 #django #web3.py #RustDesk #IndexTTS 2.0 #本地化部署 #毕业设计 #车辆排放 #oracle #ms-swift # 大模型 # 模型训练 #Android #Bluedroid #PyTorch # Triton # 高并发部署 #AI #工具集 #java-ee #golang #rdp #sql #910B #spring boot #laravel #openlayers #bmap #tile #server #milvus #langchain #大模型开发 #程序员 #ssl #经验分享 #大模型部署 #mindie #大模型推理 #创业创新 #业界资讯 #计算机网络 #CosyVoice3 # 语音合成 #机器学习 #chatgpt #Puppet # IndexTTS2 # TTS #redis #课程设计 #x86_64 #数字人系统 #yum #windows11 #microsoft #系统修复 #语音识别 #说话人验证 #声纹识别 #CAM++ #codex #rtsp #转发 #unix #三维 #3D #三维重建 #信令服务器 #Janus #MediaSoup #其他 #分布式 #SQL注入主机 #javascript #json #rust #网络安全 #fpga开发 #react.js #CVE-2025-61686 #漏洞 #路径遍历高危漏洞 #万悟 #联通元景 #智能体 #镜像 #大模型教程 #AI大模型 #大模型学习 #制造 #webrtc #idm #ping通服务器 #读不了内网数据库 #bug菌问答团队 #jvm #戴尔服务器 #戴尔730 #装系统 #客户端 #微信小程序 #小程序 #微信 #健身房预约系统 #健身房管理系统 #健身管理系统 #shell #渗透测试 #黑客技术 #计算机 #文件上传漏洞 #mcu #ThingsBoard MCP #YOLO # GPU租赁 # 自建服务器 #数据分析 #推荐算法 #devops #HeyGem # 服务器IP访问 # 端口映射 #A2A #GenAI #遛狗 #SSE # AI翻译机 # 实时翻译 #bug #密码学 #debian #北京百思可瑞教育 #百思可瑞教育 #北京百思教育 #聊天小程序 #心理健康服务平台 #心理健康系统 #心理服务平台 #心理健康小程序 #鸭科夫 #逃离鸭科夫 #鸭科夫联机 #鸭科夫异地联机 #开服 #数据安全 #注入漏洞 # 一锤定音 # 大模型微调 #adb #nodejs #asp.net #SSH公钥认证 # PyTorch # 安全加固 #练习 #基础练习 #数组 #循环 #九九乘法表 #计算机实现 #dynadot #域名 #esb接口 #走处理类报异常 #vllm #cpp #项目 #高并发 #ffmpeg #数据挖掘 #CUDA #Triton #交互 #部署 #企业开发 #ERP #项目实践 #.NET开发 #C#编程 #编程与数学 #语言模型 #昇腾300I DUO #fiddler #银河麒麟部署 #银河麒麟部署文档 #银河麒麟linux #银河麒麟linux部署教程 #dify #opencv #Qwen3-14B # 大模型部署 # 私有化AI #vnstat #监控 #文心一言 #AI智能体 #vp9 #攻防演练 #Java web #红队 #leetcode #screen 命令 #AI 推理 #NV #东方仙盟 #API限流 # 频率限制 # 令牌桶算法 #驱动开发 #chrome #黑群晖 #虚拟机 #无U盘 #纯小白 #支付 #数据结构 #SSH跳板机 # Python3.11 #LVDS #高速ADC #DDR #排序算法 #Gunicorn #WSGI #Flask #并发模型 #容器化 #Python #性能调优 #蓝湖 #Axure原型发布 #gitea #华为云 #screen命令 #门禁 #梯控 #智能一卡通 #门禁一卡通 #消费一卡通 #智能梯控 #一卡通 #源代码管理 #超时设置 #客户端/服务器 #网络编程 #C# # 目标检测 #管道Pipe #system V #ai #ai编程 #机器人 #llama #muduo库 #uv #uvx #uv pip #npx #Ruff #pytest #YOLO26 #目标检测 #操作系统 #国产化OS #springboot #知识库 #react native #昇腾 #web server #请求处理流程 #SSH # 批量管理 #ASR #SenseVoice #星图GPU #中间件 #MQTT协议 #交通物流 #C语言 #vivado license #CVE-2025-68143 #CVE-2025-68144 #CVE-2025-68145 #rocketmq #selenium #prometheus #grafana #svn #证书 #scrapy #可信计算技术 #openHiTLS #TLCP #DTLCP #商用密码算法 #ONLYOFFICE #MCP 服务器 #tomcat # 双因素认证 # TensorFlow #服务器繁忙 #蓝牙 #LE Audio #BAP #serverless #RAID #RAID技术 #磁盘 #存储 #嵌入式编译 #ccache #distcc #测评 #CCE #Dify-LLM #Flexus #postgresql #连接数据库报错 #链表 #cursor #puppeteer #硬件工程 #智能家居 #动态规划 #负载均衡 #pyqt #xlwings #Excel #DNS #dlms #dlms协议 #逻辑设备 #逻辑设置间权限 #国产化 #elasticsearch #安全威胁分析 #仙盟创梦IDE #C #spring cloud #spring #Spring AI #STDIO传输 #SSE传输 #WebMVC #WebFlux #bootstrap #nfs #iscsi #SPA #单页应用 #visual studio code #transformer #prompt #麒麟OS #文件管理 #文件服务器 #信息与通信 #信号处理 #tcpdump #swagger #树莓派4b安装系统 #mariadb #wsl #电脑 #LangGraph #CLI #JavaScript #langgraph.json #paddleocr #KMS激活 #jdk #排序 #ddos #银河麒麟高级服务器操作系统安装 #银河麒麟高级服务器V11配置 #设置基础软件仓库时出错 #银河麒高级服务器系统的实操教程 #生产级部署银河麒麟服务系统教程 #Linux系统的快速上手教程 #系统架构 #CSDN #epoll #数据仓库 #sqlite #numpy #wordpress #雨云 #LobeChat #vLLM #GPU加速 #电气工程 #PLC #海外服务器安装宝塔面板 #翻译 #开源工具 #intellij-idea #ansible #n8n解惑 #编程助手 #.net #net core #kestrel #web-server #asp.net-core #elk #rabbitmq #uni-app #m3u8 #HLS #移动端H5网页 #APP安卓苹果ios #监控画面 直播视频流 #Prometheus #esp32 arduino #挖漏洞 #日志分析 #决策树 #Zabbix #语音合成 #HistoryServer #Spark #YARN #jobhistory #二值化 #Canny边缘检测 #轮廓检测 #透视变换 #DooTask #ZooKeeper #ZooKeeper面试题 #面试宝典 #深入解析 #Clawdbot #ComfyUI # 推理服务器 #防毒面罩 #防尘面罩 #postman #内存接口 # 澜起科技 # 服务器主板 # GLM-4.6V-Flash-WEB # 显卡驱动备份 #Socket #模拟退火算法 #计算机毕业设计 #程序定制 #毕设代做 #课设 #源码 #毕设 #VMware #简单数论 #埃氏筛法 #openEuler #Hadoop #TCP #嵌入式 #DIY机器人工房 #wireshark #广播 #组播 #并发服务器 #nacos #银河麒麟aarch64 #MC #MC群组服务器 #uvicorn #uvloop #asgi #event # 服务器迁移 # 回滚方案 #https #大模型入门 #flutter #homelab #Lattepanda #Jellyfin #Plex #Emby #Kodi #yolov12 #研究生life #开关电源 #热敏电阻 #PTC热敏电阻 #能源 #文件传输 #电脑文件传输 #电脑传输文件 #电脑怎么传输文件到另一台电脑 #电脑传输文件到另一台电脑 #身体实验室 #健康认知重构 #系统思维 #微行动 #NEAT效应 #亚健康自救 #ICT人 #eureka #云服务器 #个人电脑 #KMS 激活 #mongodb #漏洞挖掘 #gpt #TensorRT # 推理优化 #SSH别名 # CUDA #zabbix #CS2 #debian13 #BoringSSL #时序数据库 #企业存储 #RustFS #对象存储 #高可用 #notepad++ #es安装 #远程控制 #Docker #云计算运维 #asp.net大文件上传 #asp.net大文件上传下载 #asp.net大文件上传源码 #ASP.NET断点续传 #asp.net上传文件夹 #asp.net上传大文件 #excel #gpu #nvcc #cuda #nvidia #群晖 #音乐 # ARM服务器 # 鲲鹏 #IntelliJ IDEA #Spring Boot #neo4j #NoSQL #SQL #http头信息 #Llama-Factory # 大模型推理 #Coturn #TURN #STUN #ci/cd #k8s #log4j #Jetty # CosyVoice3 # 嵌入式服务器 #模块 #turn #ICE #银河麒麟 #信创国产化 #达梦数据库 #RXT4090显卡 #RTX4090 #深度学习服务器 #硬件选型 #pdf #建筑缺陷 #红外 #数据集 #结构体 #TCP服务器 #开发实战 #SMARC #ARM #全文检索 #银河麒麟服务器系统 #远程桌面 # 代理转发 # 跳板机 #echarts #harmonyos #鸿蒙PC #GPU #AutoDL ##租显卡 #树莓派 #温湿度监控 #WhatsApp通知 #IoT #MySQL # 服务器IP # 端口7860 #junit #新人首发 #汽车 #web服务器 #可撤销IBE #服务器辅助 #私钥更新 #安全性证明 #双线性Diffie-Hellman # 公钥认证 #Reactor #Kylin-Server #国产操作系统 #服务器安装 #Android16 #音频性能实战 #音频进阶 #短剧 #短剧小程序 #短剧系统 #微剧 #LangFlow # 智能运维 # 性能瓶颈分析 #空间计算 #原型模式 #hibernate #nosql #VibeVoice # 云服务器 #无人机 #数据访问 #VMWare Tool #I/O模型 #并发 #水平触发、边缘触发 #多路复用 #高级IO #sqlserver #clickhouse #代理 #CNAS #CMA #程序文件 #word #SSH复用 # 远程开发 #磁盘配额 #存储管理 #形考作业 #国家开放大学 #系统运维 #自动化运维 #IO #DHCP #网络安全大赛 #C++ UA Server #SDK #Windows #跨平台开发 #信息可视化 #agent #ai大模型 #eclipse #servlet #arm64 #wpf #实时检测 #卷积神经网络 #串口服务器 #Modbus #MOXA #GATT服务器 #蓝牙低功耗 #googlecloud #lucene #DAG #云服务器选购 #Saas #CPU #线程 #散列表 #哈希算法 #机器视觉 #6D位姿 #UOS #海光K100 #统信 #outlook #错误代码2603 #无网络连接 #2603 #dba #mssql #SSH密钥 # ControlMaster #ETL管道 #RAG #向量存储 #数据预处理 #DocumentReader #硬件 #Fun-ASR # 语音识别 # WebUI #HarmonyOS APP #密码 #firefox #safari #LoRA # RTX 3090 # lora-scripts #具身智能 #spring ai #oauth2 #数据可视化 #nmodbus4类库使用教程 #docker-compose #目标跟踪 #rtmp #PowerBI #企业 #windbg分析蓝屏教程 #jupyter #AI电商客服 #le audio #低功耗音频 #通信 #连接 # 局域网访问 # 批量处理 #内存治理 #ui #cosmic #IFix # 高温监控 #c++20 # 远程连接 #fs7TF #Buck #NVIDIA #算力 #交错并联 #DGX #ROS #大剑师 #nodejs面试题 #matplotlib #安全架构 # 树莓派 # ARM架构 #H5 #跨域 #发布上线后跨域报错 #请求接口跨域问题解决 #跨域请求代理配置 #request浏览器跨域 #gerrit #opc ua #opc #npu #Miniconda # 环境迁移 #游戏机 # GLM-TTS # 数据安全 #银河麒麟操作系统 #openssh #华为交换机 #信创终端 #xshell #host key #UDP的API使用 #TTS私有化 # IndexTTS # 音色克隆 #ESP32 # OTA升级 # 黄山派 #内网 #iBMC #UltraISO # 网络延迟 #系统升级 #信创 #指针 #anaconda #虚拟环境 #GB28181 #SIP信令 #SpringBoot #视频监控 #远程软件 #WT-2026-0001 #QVD-2026-4572 #smartermail # Connection refused #系统管理 #服务 #teamviewer #视频 #代理服务器 #rsync # 数据同步 #ip #bash #arm开发 #Modbus-TCP #blender #设计师 #图像处理 #游戏美术 #技术美术 #claudeCode #content7 #跳槽 #工作 #挖矿 #Linux病毒 #sql注入 #网安应急响应 #odoo #微PE # GLM # 服务连通性 #azure #Apple AI #Apple 人工智能 #FoundationModel #Summarize #SwiftUI #LLM #大语言模型 #ceph #ambari #arm #多线程 # 高并发 #appche #数据恢复 #视频恢复 #视频修复 #RAID5恢复 #流媒体服务器恢复 #Ubuntu #aws #muduo #TcpServer #accept #高并发服务器 #远程开发 #YOLO识别 #YOLO环境搭建Windows #YOLO环境搭建Ubuntu #状态模式 #AI-native # 轻量化镜像 # 边缘计算 #Tokio #华为od #华为机试 #Java #OpenHarmony #版本控制 #Git入门 #开发工具 #代码托管 #SSH跳转 #TTS #go # GPU集群 #Gateway #认证服务器集成详解 #服务器开启 TLS v1.2 #IISCrypto 使用教程 #TLS 协议配置 #IIS 安全设置 #服务器运维工具 #ftp #sftp #uniapp #合法域名校验出错 #服务器域名配置不生效 #request域名配置 #已经配置好了但还是报错 #uniapp微信小程序 #框架搭建 #RSO #机器人操作系统 #glibc #媒体 #远程连接 #cpu #套接字 #I/O多路复用 #字节序 #html5 #weston #x11 #x11显示服务器 #研发管理 #禅道 #禅道云端部署 #WinSCP 下载安装教程 #SFTP #FTP工具 #服务器文件传输 #计算几何 #斜率 #方向归一化 #叉积 #Ansible # 批量部署 #samba #fabric #AI写作 #winscp #AI部署 # ms-swift #PN 结 #后端框架 #服务器线程 # SSL通信 # 动态结构体 #RWK35xx #语音流 #实时传输 #node #超算中心 #PBS #lsf #报表制作 #职场 #用数据讲故事 #手机h5网页浏览器 #安卓app #苹果ios APP #手机电脑开启摄像头并排查 #深度优先 #DFS #语音生成 #集成学习 #lvs # 数字人系统 # 远程部署 # TURN # NAT穿透 #MCP服务器注解 #异步支持 #方法筛选 #声明式编程 #自动筛选机制 #前端框架 #JNI #pxe #free #vmstat #sar #KMS #slmgr #宝塔面板部署RustDesk #RustDesk远程控制手机 #手机远程控制 #铁路桥梁 #DIC技术 #箱梁试验 #裂纹监测 #四点弯曲 #rustdesk #p2p #可再生能源 #绿色算力 #风电 #麦克风权限 #访问麦克风并录制音频 #麦克风录制音频后在线播放 #用户拒绝访问麦克风权限怎么办 #uniapp 安卓 苹果ios #将音频保存本地或上传服务器 #express #cherry studio #Node.js # child_process #网络攻击模型 #进程 #进程创建与终止 #Discord机器人 #云部署 #程序那些事 #AI应用编程 # 自动化运维 #r语言 #mybatis #spine #若依 #TRO #TRO侵权 #TRO和解 #运维工具 #GLM-4.6V-Flash-WEB # AI视觉 # 本地部署 #ipmitool #BMC # 黑屏模式 # TTS服务器 #前端开发 #EN4FE #ollama #llm #领域驱动 #自由表达演说平台 #演说 #程序员创富 #移动端h5网页 #调用浏览器摄像头并拍照 #开启摄像头权限 #拍照后查看与上传服务器端 #摄像头黑屏打不开问题 #企业微信 #3d #服务器IO模型 #非阻塞轮询模型 #多任务并发模型 #异步信号模型 #多路复用模型 #系统安全 #IndexTTS2 # 阿里云安骑士 # 木马查杀 #范式 #入侵 #日志排查 #kmeans #聚类 #Karalon #AI Test #YOLOv8 # Docker镜像 #文件IO #输入输出流 #流程图 #论文阅读 #论文笔记 #图论 #国产开源制品管理工具 #Hadess #一文上手 #蓝桥杯 #工业级串口服务器 #串口转以太网 #串口设备联网通讯模块 #串口服务器选型 #okhttp #embedding #代理模式 #Spring AOP #程序人生 #健康医疗 #人大金仓 #Kingbase #小艺 #鸿蒙 #搜索 #Smokeping #工程实践 #STDIO协议 #Streamable-HTTP #McpTool注解 #服务器能力 #策略模式 #pve #租显卡 #训练推理 #AI应用 #图像识别 #多进程 #python技巧 #高考 #企业级存储 #网络设备 #iot #软件工程 #生信 #麒麟 #V11 #kylinos #大模型应用 #API调用 #PyInstaller打包运行 #服务端部署 #raid #raid阵列 #API #taro #java大文件上传 #java大文件秒传 #java大文件上传下载 #java文件传输解决方案 #wps #Linux多线程 #bigtop #hdp #hue #kerberos #pencil #pencil.dev #设计 #zotero #WebDAV #同步失败 #轻量化 #低配服务器 #Beidou #北斗 #SSR #Anything-LLM #IDC服务器 #私有化部署 #simulink #matlab #journalctl #aiohttp #asyncio #异步 #信息安全 #信息收集 #Langchain-Chatchat # 国产化服务器 # 信创 #软件 #本地生活 #电商系统 #商城 #poll #PyCharm # 远程调试 # YOLOFuse #Playbook #AI服务器 #欧拉 #儿童AI #图像生成 #Qwen #pjsip # 模型微调 #openresty #lua #智能体来了 #传统行业 #AI赋能 #Syslog #系统日志 #日志监控 #生产服务器问题查询 #日志过滤 #Autodl私有云 #深度服务器配置 # 水冷服务器 # 风冷服务器 #.netcore #VoxCPM-1.5-TTS # 云端GPU # PyCharm宕机 # AI部署 #everything #材料工程 #数码相机 #智能电视 #人脸识别sdk #视频编解码 #人脸识别 #VMware创建虚拟机 #远程更新 #缓存更新 #多指令适配 #物料关联计划 #AI生成 # outputs目录 # 自动化 #攻击溯源 #编程 #stl #漏洞修复 #IIS Crypto #warp #SSH保活 #Go并发 #高并发架构 #Goroutine #系统设计 #Tracker 服务器 #响应最快 #torrent 下载 #2026年 #Aria2 可用 #迅雷可用 #BT工具通用 #sglang #UEFI #BIOS #Legacy BIOS #eBPF #联机教程 #局域网联机 #局域网联机教程 #局域网游戏 #交换机 #三层交换机 #SSH Agent Forwarding # 容器化 #高斯溅射 #AI智能棋盘 #Rock Pi S #边缘计算 #select #云开发 #性能 #优化 #RAM #Harbor #C/C++ #c++高并发 #百万并发 #PTP_1588 #gPTP #uip # 权限修复 # HiChatBox # 离线AI #SMTP # 内容安全 # Qwen3Guard #X11转发 #vncdotool #链接VNC服务器 #如何隐藏光标 #CTF #gateway #Comate #MinIO服务器启动与配置详解 #改行学it #平板 #零售 #智能硬件 #Deepoc #具身模型 #开发板 #未来 #插件 #开源软件 #FHSS #算力建设 #NFC #智能公交 #服务器计费 #FP-增长 #Proxmox VE #虚拟化 #b树 #memory mcp #Cursor #网路编程 #smtp #smtp服务器 #PHP #idea #intellij idea #声源定位 #MUSIC # 远程访问 #Streamlit #AI聊天机器人 #tensorflow #memcache #处理器 #飞牛nas #fnos #ansys #ansys问题解决办法 #智能体对传统行业冲击 #行业转型 #分布式数据库 #集中式数据库 #业务需求 #选型误 #Socket网络编程 #chat #HarmonyOS #雨云服务器 #Minecraft服务器 #教程 #MCSM面板 # 服务器配置 # GPU # 串口服务器 # NPort5630 #Python办公自动化 #Python办公 #个人博客 #硬盘克隆 #DiskGenius # 键鼠锁定 #mtgsig #美团医药 #美团医药mtgsig #美团医药mtgsig1.2 #opc模拟服务器 #工程设计 #预混 #扩散 #燃烧知识 #层流 #湍流 #量子计算 #copilot #反向代理 #政务 #adobe #powerbi #参数估计 #矩估计 #概率论 #gmssh #宝塔 #1panel #Exchange #sentinel #系统安装 #MinIO #IPv6 #POC #问答 #交付 #scikit-learn #随机森林 #静脉曲张 #腿部健康 #运动 #AI Agent #开发者工具 #Minecraft #PaperMC #我的世界服务器 #kong #Kong Audio #Kong Audio3 #KongAudio3 #空音3 #空音 #中国民乐 #计算机外设 #边缘AI # Kontron # SMARC-sAMX8 #jetty #scanf #printf #getchar #putchar #cin #cout #ET模式 #非阻塞 #remote-ssh #SA-PEKS # 关键词猜测攻击 # 盲签名 # 限速机制 #产品经理 #就业 #CMake #Make #OpenAI #故障 #多模态 #微调 #超参 #LLamafactory #vps #docker安装seata #AI论文写作工具 #学术写作辅助 #论文创作效率提升 #AI写论文实测 # IndexTTS 2.0 #全链路优化 #实战教程 #database #数字化转型 #实体经济 #商业模式 #软件开发 #数智红包 #商业变革 #创业干货 #AB包