在线农产品销售系统--毕设附源码57351
摘 要
随着互联网技术的快速发展和消费者购物习惯的转变,传统农产品销售模式已难以适应市场对高效、便捷交易的需求,农业电商化已成为推动乡村振兴和农业现代化的重要路径。为解决农产品流通效率低、销售渠道单一等问题,本文设计并实现了一个基于Java语言、Spring Boot后端框架与Vue.js前端框架的在线农产品销售系统,并采用MySQL数据库进行数据存储与管理。
系统分为普通用户、农户用户和管理员三类角色,分别承担不同的操作功能,形成完整的业务闭环。普通用户作为平台的主要使用者,可实现商品浏览、加入购物车、下单支付、订单状态查询以及售后申请等完整购物流程;同时支持收藏商品、评价订单、查看促销信息等功能,提升用户体验。农户用户则主要负责农产品的信息录入、库存管理、订单处理及物流更新等操作,确保商品信息准确、库存充足、发货及时,从而增强平台运营效率与服务质量。管理员拥有最高权限,涵盖用户管理、商品审核、内容发布、订单监管、数据统计分析等多项功能。
系统的应用不仅实现了农产品线上销售的规范化与信息化,也为农户拓宽了销售渠道,提升了市场响应速度。通过减少中间流通环节,提高了交易效率,增强了消费者的购买便利性与满意度,对于推动农业产业链数字化升级、促进农村经济发展具有重要的现实意义。
关键词:在线农产品销售系统;Java语言;Spring Boot框架;Vue.js框架;MySQL数据库
Abstract
With the rapid development of Internet technology and the change of consumers' shopping habits, the traditional agricultural product sales model has been difficult to adapt to the market's demand for efficient and convenient transactions. Agricultural e-commerce has become an important path to promote rural revitalization and agricultural modernization. To solve the problems of low efficiency in agricultural product circulation and single sales channels, this article designs and implements an online agricultural product sales system based on Java language, Spring Boot backend framework, and Vue.js frontend framework, and uses MySQL database for data storage and management.
The system is divided into three roles: ordinary users, farmer users, and administrators, each responsible for different operational functions, forming a complete business closed loop. As the main users of the platform, ordinary users can complete the shopping process such as browsing products, adding to the shopping cart, placing orders and making payments, checking order status, and applying for after-sales service; Simultaneously supporting functions such as collecting products, evaluating orders, and viewing promotional information to enhance user experience. Farmers are mainly responsible for information entry, inventory management, order processing, and logistics updates of agricultural products, ensuring accurate product information, sufficient inventory, and timely delivery, thereby enhancing platform operation efficiency and service quality. Administrators have the highest authority, covering multiple functions such as user management, product review, content publishing, order supervision, data statistics and analysis.
The application of the system not only realizes the standardization and informatization of online sales of agricultural products, but also broadens the sales channels for farmers and improves market response speed. Reducing intermediate circulation links has improved transaction efficiency, enhanced consumer purchasing convenience and satisfaction, and has important practical significance for promoting the digital upgrading of the agricultural industry chain and promoting rural economic development.
Keywords:online agricultural product sales system; Java language; Spring Boot framework; Vue.js framework; mysql database
目 录
摘 要
Abstract
引 言
第1章 绪论
1.1 研究背景与意义
1.1.1 研究背景
1.1.2 研究意义
1.2 国内外研究现状
1.2.1 国内研究现状
1.2.2 国外研究现状
1.3 主要研究内容
1.4 论文章节安排
第2章 相关技术介绍
2.1 Java语言
2.2 Spring Boot框架
2.3 Vue.js框架
2.4 MySQL数据库
第3章 系统分析
3.1 系统设计目标
3.2 可行性分析
3.2.1 技术可行性
3.2.2 经济可行性
3.2.3 市场可行性
3.3 功能需求分析
3.3.1 普通用户
3.3.2 农户用户
3.3.3 管理员
3.4 非功能性需求分析
第4章 总体设计
4.1 系统架构设计
4.2 功能模块设计
4.3 系统功能模块流程设计
4.3.1 用户注册与登录流程
4.3.2 商品浏览与搜索流程
4.3.3 下单与支付流程
4.3.4 订单处理与物流追踪流程
4.3.5 售后申请与处理流程
4.4 数据库逻辑设计
4.5 数据库表设计
4.5.1 否
第5章 系统实现
5.1 普通用户模块
5.1.1 用户注册
5.1.2 用户登录
5.1.3 首页
5.1.4 产品选购
5.1.5 商城管理
5.1.6 个人中心
5.2 农户用户模块
5.2.1 后台首页
5.2.2 产品库存管理
5.2.3 产品管理
5.2.4 订单配送管理
5.2.5 订单售后
5.3 管理员模块
5.3.1 用户管理
5.3.2 产品库存管理
5.3.3 新闻资讯管理
5.3.4 商城管理
5.3.5 权限管理
第6章 系统测试
6.1 测试目的
6.2 测试方法
6.3 测试用例
6.4 测试结果
第7章 总结
参考文献
致 谢
引 言
随着数字经济与现代农业的深度融合,在线农产品销售系统逐渐成为连接田间地头和城市餐桌的重要桥梁。传统农产品销售模式由于中间环节多、损耗率高、信息不对称等问题,难以满足现代消费者的需求。尤其是在新冠疫情常态化背景下,线上交易显得尤为重要。为了解决这些问题,本系统专注于构建一个集商品展示、在线交易、质量溯源和智能配送于一体的综合性平台,旨在为农户提供直达消费者的数字化销售渠道,同时为学生及城市居民创造便捷、安全、优质的农产品购买体验。
该系统不仅在技术上进行了创新,还充分考虑了实际应用中的便利性和实用性。采用微服务架构和云计算技术,保证了在高并发情况下的稳定运行,使得无论是在促销活动还是日常运营中都能顺畅无阻。与此同时,平台与主流支付系统和物流平台深度对接,确保交易的安全性和便捷性。对于用户而言,这个平台不仅提供了方便快捷的购物途径,还可以学习到更多关于农业生产和食品安全的知识。通过减少中间环节,平台有效降低了农产品的流通成本,提高了农户的收入水平,减少了食物浪费。这不仅推动了农业产业的数字化转型,也为实现乡村振兴战略和促进城乡融合发展贡献了一份力量。对于年轻的用户群体来说,这样的系统不仅是一个购物平台,更是一个学习和了解现代农业发展的窗口。
第1章 绪论
1.1 研究背景与意义
1.1.1 研究背景
随着近年乡村振兴战略的深入推进,农产品流通方式的数字化转型成为推动农业现代化的重要抓手。当前传统农产品销售仍以线下批发和零散零售为主,受限于地域、渠道和信息不对称,常常出现“卖难”与“买贵”的双重困境[1]。尤其是在偏远产区,优质农产品难以高效对接城市消费市场,导致资源浪费和供需失衡[2]。与此同时,消费者对绿色、有机、可溯源的农产品需求不断上升,但缺乏值得信赖的一站式线上购买平台。因此,构建一个贴近农户、服务消费者的在线农产品销售系统,既是解决产销对接不畅的有效手段也是顺应数字经济发展趋势的现实选择[3]。
1.1.2 研究意义
互联网技术的发展为农产品上行提供了新路径,特别是在电商普及率持续提升、移动支付和物流体系日趋完善的背景下,越来越多的农户和中小农业企业开始尝试通过线上渠道拓展市场。然而目前市面上专门面向农产品销售的平台数量有限,且普遍存在功能单一、用户体验差、售后服务缺失等问题。建设一个集商品展示、在线交易、订单管理、物流追踪于一体的农产品销售系统,有助于打通从田间到餐桌的信息链,提升农产品流通效率并拓宽销售渠道,带动农村增收。同时,同时也能为消费者提供更丰富、更安全、更具性价比的农产品选择。
1.2 国内外研究现状
1.2.1 国内研究现状
在国内,随着互联网技术的普及和电子商务的发展,农产品线上销售逐渐成为农业现代化的重要组成部分。例如拼多多通过“百亿补贴”项目支持农户直接对接消费者,减少了中间环节的成本,提高了农民收入[4]。此外阿里巴巴的“村淘”计划也在全国范围内推广,旨在利用电商平台帮助农村地区实现商品流通的数字化转型。这些平台不仅提供了便捷的销售渠道还通过大数据分析为农户提供市场趋势预测,助力精准种植和销售策略制定[5]。然而尽管国内在线农产品销售取得了显著进展,但仍面临着物流配送体系不够完善、部分地区网络覆盖不足以及部分农户缺乏电商运营知识等问题[6]。
1.2.2 国外研究现状
在国外尤其是发达国家,农产品电子商务起步较早且发展较为成熟[7]。以美国为例,亚马逊Fresh和Instacart等服务已深入城市居民日常生活,用户可以通过手机应用轻松选购新鲜农产品并享受快速送货上门的服务[8]。欧洲国家如荷兰,则通过建立高效的冷链物流系统,确保了从农场到餐桌的新鲜度和质量[9]。同时国外在农产品溯源技术方面也走在前列,比如区块链技术的应用使得产品从生产源头到最终消费者的每一个环节都可以被追踪,增加了食品安全性和透明度[10]。尽管如此国外农产品电商同样面临着挑战,包括高昂的物流成本、严格的食品安全标准要求以及对环境影响的关注。这些都需要不断创新和技术进步来解决[11]。
1.3 主要研究内容
主要研究内容围绕在线农产品销售平台的全流程设计与实现展开。首先进行需求分析,明确普通用户、农户和管理员三类角色的功能诉求,涵盖商品浏览、订单管理、库存监控及后台运营等核心功能。随后开展技术方案设计,采用前后端分离架构,确保系统的高效性与可扩展性。在功能设计方面围绕农产品展示、选购、交易及售后服务构建完整业务流程。数据库设计上合理规划商品、订单、用户等数据表结构以保障信息存储的安全性与访问效率。通过系统化设计与开发,实现一个稳定、易用、可维护的农产品电商平台。
1.4 论文章节安排
1. 绪论:思考系统的背景及其重要意义,审视当前国内外的研究现状,再简要说明下本文的结构编排。
2. 关键技术:详细阐释本系统所采用的技术栈,囊括开发语言,并说明这些技术是怎样保障系统高效运转的。
3. 系统分析:仔细分析系统所需的功能性跟非功能性需求,弄清楚用户和管理员的特定需求,与此同时进行可行性评估,涉及技术可行性、操作可行性以及经济可行性,保障项目实际执行的可行性。
4. 系统设计:解说系统的整体架构设计跟流程设计,展示各功能模块设计的细致内容,也包含数据库的概念模型设计以及物理表设计。
5. 系统实现:详细说明各个功能模块的实际开发步骤,呈现根据需求分析所得结果进行编码及集成的做法,实现系统的初步搭建。
6. 系统测试:说明测试的目的、手段和详细内容,基于详细的测试数据对系统的性能和稳定性做分析,判定其是否达成预期结果,继而对测试结果进行总结梳理。
7. 总结与展望:汇总研究的主要成果跟贡献,指明当前系统存在的缺陷,同时提出未来也许的研究方向和技术改进要点,为后续发展给出参考。
第2章 相关技术介绍
2.1 Java语言
系统开发把Java语言当作核心编程语言,拥有跨平台、面向对象、稳定性佳等长处,普遍用于Web应用开发事宜中。Java具备的跨平台性让系统可在不同的操作系统与硬件平台运行,摆脱了平台依赖的困扰,作为采用面向对象方式的编程语言,Java的模块化特性让系统功能得以灵活地进行扩展与维护,进而让系统的可维护性以及可扩展性得到维持,Java语言自带的多样API库和强大的社区援助,让开发过程可以充分依靠现有的技术资源,助力开发效率的提高。Java语言借助Servlet、JSP等技术可实现Web层的动态处理,同时支持开展多线程操作,保障了系统处理高并发请求时的稳定性与响应速度[12]。
2.2 Spring Boot框架
SpringBoot框架是依托Spring框架的开源项目,让Java应用程序开发的过程变简单,Spring Boot依靠约定优先配置的理念,减少了传统Spring应用那些繁杂配置,开发者可迅速搭建且部署应用程序,框架安排了一系列默认的配置,支持开展自动化配置,减少了应用启动的复杂性,Spring Boot自身集成了嵌入式Web服务器,让开发者可以不依赖外部独立运行Java应用,无需借助外部容器。SpringBoot实现了对微服务架构的支持,开发者能简便地创建与管理多个微服务,框架整合了大量功能模块,有安全、数据访问以及消息中间件等相关内容,具备处理RESTful API和JSON数据格式的功能,Spring Boot也具备强大的监控与管理能力,允许开发者实时监督应用的健康状态及性能指标,仰仗SpringBoot开发者可高效开展现代企业级应用的构建与维护,适应复杂业务的诉求[13]。
2.3 Vue.js框架
Vue作为一种渐进式JavaScript框架,聚焦于打造用户界面,Vue采用的是组件化开发模式,准许开发者把应用程序分解为独立的、能重复利用的组件,进而使开发效率和代码的可维护性有所提高,框架的核心库聚焦于视图层,可实现数据绑定和DOM操作,赋予了简洁的API能力,Vue的虚拟DOM机制让应用性能得到提升,降低了实际对DOM操作的频次。Vue实现了双向数据绑定支持,可以自动更新视图跟模型之间的改变,开发者可借助Vue的指令机制,把数据展示和事件处理简单化,Vue依旧支持路由管理与状态管理,使得复杂单页面应用的开发更加简便,依托Vue的生态格局,开发者可借助多种工具和库来扩大功能,实现不同的业务需求,前端开发里,Vue正逐渐成为主流选择,受到普遍关注与施用[14]。
2.4 MySQL数据库
MySQL作为一种开源关系型数据库管理系统,频繁应用于Web应用和企业级数据存储,MySQL对结构化查询语言予以支持,允许开发者凭借标准语句开展数据的创建、读取、更新和删除事务,数据库凭借表格形式组织数据,支持数据完整性以及约束条件的定义,因为有MySQL的存储引擎机制,用户可根据具体需求来选择不同的存储引擎,用以优化性能跟功能。MySQL体现出高性能与可扩展性,可实现大规模数据存储和高并发访问功能,系统具备多样的用户权限管理与数据加密安全功能[15]。
第3章 系统分析
3.1 系统设计目标
本文旨在构建一个高效、安全、可扩展的在线农产品销售系统以满足买卖双方在商品展示、交易流程、售后服务等方面的多样化需求。通过信息化手段优化传统交易模式,提升交易透明度与用户信任感,支持多角色协同操作,包括用户、管理员等不同权限体系。系统需具备良好的响应性能和并发处理能力,保障数据安全与业务连续性。同时,平台应具备较强的可维护性与拓展性,便于后续功能迭代和技术升级,为市场的规范化发展提供可靠的技术支撑。
3.2 可行性分析
3.2.1 技术可行性
技术可行性分析评估所选技术是否能够实现项目目标。对于本系统而言,Java语言、Spring Boot框架和MySQL数据库均为成熟且广泛应用的技术,具备良好的支持和社区资源。Java的高效开发和易于扩展性,Spring Boot框架的快速开发能力,以及MySQL的高性能数据库管理,保证了系统实现的技术可行性。
3.2.2 经济可行性
项目实施的成本效益主要考虑经济可行性分析,因为Java语言、Spring Boot框架都是开源的技术平台,使用这些工具可以使软件授权成本明显降低。MySQL降低数据库管理成本作为开放源代码的数据库,利用现有技术堆栈整体开发,规避了较高的技术购买和培训费用。
3.2.3 市场可行性
项目实施的成本效益主要考虑经济可行性分析,因为Java语言、Spring Boot框架都是开源的技术平台,使用这些工具可以使软件授权成本明显降低。MySQL降低数据库管理成本作为开放源代码的数据库,利用现有技术堆栈整体开发,规避了较高的技术购买和培训费用。
综上,从技术、经济和操作三个维度评估,在线农产品销售系统的开发具备高度可行性。
3.3 功能需求分析
围绕普通用户、管理员与农户用户三类角色构建了在线农产品销售体系。普通用户可浏览商品、选购下单、管理订单与个人信息;管理员负责全局运营,涵盖数据统计、用户管理、库存控制、内容发布与权限设定;农户用户则聚焦于自身商品管理、库存监控与订单处理。系统通过清晰的功能划分,实现了从商品上架、交易到售后服务的完整闭环。
3.3.1 普通用户
普通用户浏览首页以获取促销信息与商品推荐,查看通知公告和新闻资讯了解平台动态与农业知识。在产品信息页支持分类筛选与搜索选购商品,加入购物车并提交订单。商城管理模块包含订单查看与售后申请、地址维护等功能。个人中心则提供订单配送跟踪、收藏夹、评论管理等入口。普通用户用例图如图3-1所示。

图3-1 普通用户用例图
3.3.2 农户用户
农户用户在后台首页查看自家农产品的销量与销售额情况以实时掌握经营状态。管理产品库存,登记出入库信息并监控库存变化。维护商品信息、设置分类列表并追踪订单状态。同时协调订单配送进度并处理用户提交的退换货申请。农户用户用例图如图3-2所示。

图3-2 农户用户用例图
3.3.3 管理员
管理员通过后台首页掌握商品销售数据,进行用户管理,包括普通用户与农户用户的权限控制。负责产品库存出入库记录及库存预警,配置轮播图内容并发布通知公告与更新资讯。商城管理涵盖商品信息维护、分类设置、订单处理与物流协调。权限管理模块则用于分配系统操作权限。管理员用例图如图3-3所示。

图3-3 管理员用例图
3.4 非功能性需求分析
非功能性需求主要围绕系统性能、可用性、可靠性、安全性及可扩展性等方面展开,旨在保障系统在实现核心功能的同时,具备稳定、高效、安全和可持续发展的运行能力。在性能方面,系统采用优化的数据库设计与高效的技术框架,确保在高并发场景下仍能快速响应查询请求,提升整体运行效率。用户界面与管理后台设计简洁直观,操作便捷,增强了系统的可用性,使用户和管理员能够高效完成相关操作。系统通过数据库冗余备份、完善的日志记录和错误提示机制,提升运行稳定性与异常处理能力,保障长期可靠运行。安全性方面,系统通过身份验证、数据加密和权限分级控制,防止未授权访问和数据泄露,确保用户信息的安全。在可扩展性方面,系统采用模块化架构设计,便于后期灵活新增功能模块或交互组件,无需重构整体结构,提升了系统的持续发展能力与适应性。
第4章 总体设计
4.1 系统架构设计
系统采用SpringBoot框架开发,分为视图层(VIEW)、控制层(Controller)、服务层(Model)、数据访问层(DAO)和数据持久化层。视图层将前端页面通过浏览器进行展示,并配合控制层对用户请求进行处理。控制层接收请求参数,并执行回相应路径或数据的业务逻辑,服务层负责处理具体业务逻辑的,而数据存取层和持久层则重点保证资料的高效存放与检索的数据库交互。图4-1为系统架构图。

图4-1 系统架构图
4.2 功能模块设计
在线农产品销售系统涵盖普通用户、农户用户和管理员三大角色。普通用户可查看公告、选购商品、管理购物车、处理订单及收藏商品等;农户用户则聚焦于自身商品管理、库存监控与订单处理。管理员负责全局运营,涵盖数据统计、用户管理、库存控制、内容发布与权限设定。如图4-2所示的功能模块图。

图4-2 系统总体功能模块图
(1)普通用户模块:普通用户作为平台的主要使用者,可以享受一系列便捷的服务。他们可以通过查看公告资讯获取平台发布的最新消息和活动信息,确保自己了解最新的促销活动或重要通知。选购产品功能允许用户浏览丰富的农产品,并根据个人喜好选择心仪的商品进行购买。此外,用户还可以通过管理购物车来添加、删除或调整商品数量,以便更灵活地控制自己的购买计划。在完成购买后,用户能够利用管理个人订单的功能查看订单状态、确认收货及申请售后服务,保障自身权益。访问个人中心则让用户可以轻松查看个人信息、修改密码以及回顾历史订单,提供了一个个性化的使用体验。
(2)农户用户模块:农户用户是平台中负责农产品发布与管理的关键角色,承担着多项重要职责。首先,农户用户可以通过统计后台数据来监控销售情况和库存水平等关键信息,为经营决策提供依据。为了保证商品供应充足,农户用户还需要管理产品库存,及时更新库存数量。维护产品信息功能让农户用户能够编辑商品描述、图片、价格等详细信息,以吸引更多消费者。处理订单包括了从接单到发货的全过程,农户用户需确认发货状态并协调物流公司安排配送。此外,面对售后问题,农户用户还肩负着解决用户在购买过程中遇到的问题,提供满意的售后服务,确保客户满意度。
(3)农户用户模块:管理员在在线农产品销售系统中扮演着至关重要的角色,拥有最高权限并对整个平台的运营与管理负责。管理员通过统计后台数据全面掌握平台运行状况,为制定战略决策提供支持。管理用户功能使管理员可以审核新注册用户的合法性,同时处理任何违规行为,维持平台秩序。控制产品库存则是为了实时监控库存水平,预防缺货或积压现象发生。配置轮播图和发布公告资讯帮助管理员有效地设置首页展示内容,吸引用户关注并传达重要通知。维护商城运营涵盖了保障平台稳定运行的所有方面,优化用户体验。最后,分配权限管理功能允许管理员根据需要为不同用户分配相应权限。
4.3 系统功能模块流程设计
为实现平台高效、有序运行,系统需对核心业务流程进行科学设计与整合。通过对用户注册、商品浏览、下单支付、订单处理及售后服务等关键流程的梳理,确保各模块间数据流转顺畅,提升用户体验与管理效率。
4.3.1 用户注册与登录流程
用户通过填写手机号、验证码及设置密码完成注册,系统验证信息后创建账户。登录时输入账号密码,通过身份认证后进入主界面,确保用户身份真实性和系统安全性。用户注册与登录流程图如图4-3所示。

图4-3 用户注册与登录流程图
4.3.2 商品浏览与搜索流程
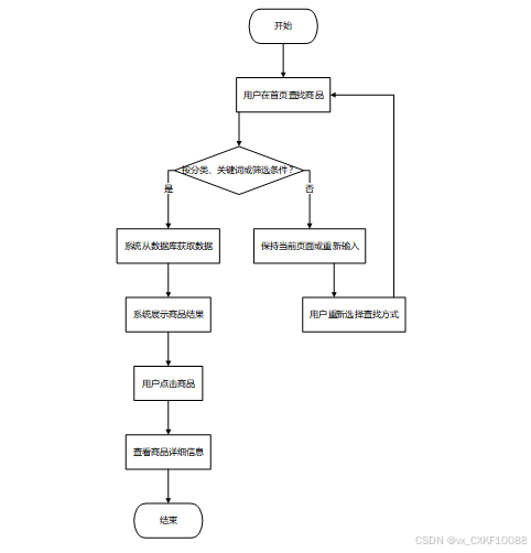
用户在首页可按分类、关键词或筛选条件查找商品,系统根据请求从数据库获取数据并展示结果。用户点击商品可查看详细信息,如价格、库存、产地等,提升购物体验和决策效率。商品浏览与搜索流程图如图4-4所示。

图4-4 商品浏览与搜索流程图
4.3.3 下单与支付流程
用户选择商品加入购物车后,进入结算页面填写收货地址并确认订单信息。系统调用支付接口支持多种支付方式完成付款,订单状态更新为已支付,同时触发库存扣减操作。下单与支付流程图如图4-5所示。

图4-5 下单与支付流程图
4.3.4 订单处理与物流追踪流程
农户用户接收到订单后,进行发货处理并录入物流信息。系统自动推送通知至用户端,用户可在个人中心查看订单状态及物流进度,实现全流程透明化管理。订单处理与物流追踪流程图如图4-6所示。

图4-6 订单处理与物流追踪流程图
4.3.5 售后申请与处理流程
用户如遇商品问题,可在订单详情页提交售后申请并描述原因。管理员或农户用户审核后与用户沟通解决方案,如退换货或补偿措施,保障消费者权益并提升满意度。售后申请与处理图如图4-7所示。

图4-7 售后申请与处理流程图
4.4 数据库逻辑设计
系统设计的核心实体包括普通用户、商品类型、产品信息、订单及配送信息。各实体通过E-R图清晰展示关键属性与关联关系,为数据库结构设计提供可视化支撑,确保数据逻辑清晰、关系明确。
(1)普通用户实体图如图4-8所示。

图4-8普通用户实体图
(2)农户用户实体图如图4-9所示。

图4-9农户用户实体图
(2)商品类型实体图如图4-10所示。

图4-10商品类型实体图
(3)产品信息实体图如图4-11所示。

图4-11产品信息实体图
(4)订单实体图如图4-12所示。

图4-12订单实体图
(5)配送信息实体图如图4-13所示。

图4-13配送信息实体图

图4-14系统总E-R图
4.5 数据库表设计
为保障系统数据的规范性与一致性,本文设计了多个核心数据表,涵盖用户、商品分类、产品信息及订单管理等关键业务实体。通过定义主键、字段类型等确保信息存储完整、可扩展性强。各表之间逻辑清晰,支持高效查询与业务流程控制。
表 4-1 ordinary_user(普通用户)
| 编号 | 字段名 | 类型 | 长度 | 是否非空 | 是否主键 | 注释 |
| 1 | ordinary_user_id | int |
| 是 | 是 | 普通用户ID |
| 2 | user_name | varchar | 64 | 否 | 否 | 用户姓名 |
| 3 | user_gender | varchar | 64 | 否 | 否 | 用户性别 |
| 4 | contact_phone | varchar | 16 | 否 | 否 | 联系电话 |
| 5 | examine_state | varchar | 16 | 是 | 否 | 审核状态 |
表 4-2 farmer_users(农户用户)
| 编号 | 字段名 | 类型 | 长度 | 是否非空 | 是否主键 | 注释 |
| 1 | farmer_users_id | int |
| 是 | 是 | 农户用户ID |
| 2 | name_of_farmer | varchar | 64 | 否 | 否 | 农户姓名 |
| 3 | gender_of_farmers | varchar | 64 | 否 | 否 | 农户性别 |
| 4 | farmers_telephone | varchar | 16 | 否 | 否 | 农户电话 |
| 5 | examine_state | varchar | 16 | 是 | 否 | 审核状态 |
| 6 | user_id | int |
| 是 | 否 | 用户ID |
| 7 | create_time | datetime |
| 是 | 否 | 创建时间 |
| 8 | update_time | timestamp |
| 是 | 否 | 更新时间 |
表 4-3 goods_type(商品类型)
| 编号 | 字段名 | 类型 | 长度 | 是否非空 | 是否主键 | 注释 |
| 1 | type_id | int |
| 是 | 是 | 商品分类ID |
| 2 | father_id | smallint |
| 是 | 否 | 上级分类ID |
| 3 | name | varchar | 255 | 否 | 否 | 商品名称 |
| 4 | desc | varchar | 255 | 否 | 否 | 描述 |
| 5 | icon | varchar | 255 | 否 | 否 | 图标 |
表 4-4 product_information(产品信息)
| 编号 | 字段名 | 类型 | 长度 | 是否非空 | 是否主键 | 注释 |
| 1 | product_information_id | int |
| 是 | 是 | 产品信息ID |
| 2 | farmer_users | int |
| 否 | 否 | 农户用户 |
| 3 | name_of_place_of_origin | varchar | 64 | 否 | 否 | 产地名称 |
| 4 | instructions_for_placing_orders | varchar | 64 | 否 | 否 | 下单须知 |
| 5 | collect_len | int |
| 是 | 否 | 收藏数 |
| 6 | comment_len | int |
| 是 | 否 | 评论数 |
| 7 | cart_title | varchar | 125 | 否 | 否 | 标题 |
| 8 | cart_img | text | 65535 | 否 | 否 | 封面图 |
| 9 | cart_description | varchar | 255 | 否 | 否 | 描述 |
| 10 | cart_price_ago | double |
| 是 | 否 | 原价 |
| 11 | cart_price | double |
| 是 | 否 | 卖价 |
| 12 | cart_inventory | int |
| 是 | 否 | 商品库存 |
表 4-5 logistics_delivery(物流配送)
| 编号 | 字段名 | 类型 | 长度 | 是否非空 | 是否主键 | 注释 |
| 1 | logistics_delivery_id | int |
| 是 | 是 | 物流配送ID |
| 2 | order_number | varchar | 64 | 否 | 否 | 订单号 |
| 3 | product_name | varchar | 64 | 否 | 否 | 商品名称 |
| 4 | purchase_quantity | varchar | 64 | 否 | 4.5.1 否 | 购买数量 |
| 5 | total_transaction_amount | double |
| 否 | 否 | 交易总额 |
| 6 | the_date_of_issuance | date |
| 否 | 否 | 发货日期 |
| 7 | delivery_number | varchar | 30 | 否 | 否 | 配送订单 |
| 8 | ordinary_users | int |
| 否 | 否 | 普通用户 |
| 9 | shipping_address | varchar | 64 | 否 | 否 | 收货地址 |
| 10 | delivery_status | varchar | 64 | 否 | 否 | 配送状态 |
| 11 | signing_status | varchar | 64 | 否 | 否 | 签收状态 |
表 4-6 order(订单)
| 编号 | 字段名 | 类型 | 长度 | 是否非空 | 是否主键 | 注释 |
| 1 | order_id | int |
| 是 | 是 | 订单ID |
| 2 | order_number | varchar | 64 | 否 | 否 | 订单号 |
| 3 | goods_id | mediumint |
| 是 | 是 | 商品ID |
| 4 | title | varchar | 255 | 否 | 否 | 商品标题 |
| 5 | img | varchar | 255 | 否 | 否 | 商品图片 |
| 6 | price | double |
| 是 | 否 | 价格 |
| 7 | price_ago | double |
| 是 | 否 | 原价 |
| 8 | num | int |
| 是 | 否 | 数量 |
| 9 | price_count | double |
| 是 | 否 | 总价 |
| 10 | norms | varchar | 255 | 否 | 否 | 规格 |
| 11 | type | varchar | 64 | 是 | 否 | 商品分类 |
| 12 | contact_name | varchar | 32 | 否 | 否 | 联系人姓名 |
| 13 | contact_email | varchar | 125 | 否 | 否 | 联系人邮箱 |
| 14 | contact_phone | varchar | 11 | 否 | 否 | 联系人手机 |
| 15 | contact_address | varchar | 255 | 否 | 否 | 收件地址 |
| 16 | postal_code | varchar | 9 | 否 | 否 | 邮政编码 |
| 17 | user_id | int |
| 是 | 否 | 买家ID |
| 18 | merchant_id | mediumint |
| 是 | 否 | 商家ID |
| 19 | create_time | timestamp |
| 是 | 否 | 创建时间 |
| 20 | update_time | timestamp |
| 是 | 否 | 更新时间 |
| 21 | description | varchar | 255 | 否 | 否 | 描述 |
| 22 | state | varchar | 16 | 是 | 否 | 订单状态 |
| 23 | remark | text | 65535 | 否 | 否 | 订单备注 |
表 4-7 order_after_sale(订单售后)
| 编号 | 字段名 | 类型 | 长度 | 是否非空 | 是否主键 | 注释 |
| 1 | order_after_sale_id | int |
| 是 | 是 | 订单售后ID |
| 2 | order_id | int |
| 是 | 否 | 订单ID |
| 3 | order_number | varchar | 64 | 否 | 否 | 订单号 |
| 4 | goods_id | mediumint |
| 是 | 否 | 商品id |
| 5 | title | varchar | 255 | 否 | 否 | 商品标题 |
| 6 | price | double |
| 是 | 否 | 价格 |
| 7 | price_ago | double |
| 是 | 否 | 原价 |
| 8 | num | int |
| 是 | 否 | 数量 |
| 9 | price_count | double |
| 是 | 否 | 总价 |
| 10 | user_id | int |
| 是 | 否 | 买家ID |
| 11 | merchant_id | mediumint |
| 是 | 否 | 商家ID |
| 12 | state | varchar | 16 | 是 | 否 | 订单状态 |
| 13 | after_state | varchar | 16 | 否 | 否 | 售后状态 |
| 14 | after_state_reply | varchar | 255 | 否 | 否 | 售后回复 |
| 15 | type | varchar | 255 | 否 | 否 | 售后类型 |
| 16 | content_desc | varchar | 255 | 否 | 否 | 售后内容 |
| 17 | imgs | varchar | 1000 | 否 | 否 | 售后凭证 |
第5章 系统实现
5.1 普通用户模块
5.1.1 用户注册
用户注册功能为新用户提供了一个简便的入口来创建个人账户。在注册页面,用户需要填写基本信息如用户名、密码等,并通过邮箱或手机验证码验证身份的真实性。系统会检查输入数据的有效性和唯一性,避免重复注册。界面图如图5-1所示。

图5-1 用户注册界面
核心代码如下:
/**
* 注册
* @param user
* @return
*/
@PostMapping("register")
public Map
// 查询用户
Map
Map
query.put("username",user.getUsername());
List list = service.selectBaseList(service.select(query, new HashMap<>()));
if (list.size()>0){
return error(30000, "用户已存在");
}
map.put("password",service.encryption(String.valueOf(map.get("password"))));
service.insert(map);
return success
5.1.2 用户登录
用户登录功能是保障用户安全访问其账户的关键环节。用户需输入正确的用户名和密码进行身份验证,支持多因素认证以增强安全性。登录过程中,系统将对凭据进行加密处理并检查数据库中的匹配信息。验证通过用户即可进入个人中心。界面图如图5-2所示。

图5-2 用户登录界面
核心代码如下:
/**
* 登录
* @param data
* @param httpServletRequest
* @return
*/
@PostMapping("login")
public Map
log.info("[执行登录接口]");
String username = data.get("username");
String email = data.get("email");
String phone = data.get("phone");
String password = data.get("password");
List resultList = null;
Map
if(username != null && "".equals(username) == false){
map.put("username", username);
resultList = service.selectBaseList(service.select(map, new HashMap<>()));
}
5.1.3 首页
首页作为用户访问的第一入口,集成了轮播图展示最新活动或产品信息,吸引用户关注。协同过滤推荐则基于用户行为分析提供个性化商品推荐,提高用户购买兴趣和转化率。界面图如图5-3所示。

图5-3 首页界面
核心代码如下:
@SpringBootApplication(exclude = {DataSourceAutoConfiguration.class})
@EnableJpaRepositories
@MapperScan("com.project.demo.dao")
public class Application {
public static void main(String[] args) {
SpringApplication.run(Application.class,args);
}
}
5.1.4 产品选购
产品信息模块支持分类浏览与关键词搜索,用户可查看商品详情页中的价格、库存、规格及多图展示等信息。页面提供“加入购物车”与“立即购买”选项,便于用户快速完成选购操作,提升购物效率。界面图如图5-4所示。

图5-4 产品列表界面

图5-5 产品选购界面
核心代码如下:
@PostMapping("/add")
@Transactional
public Map
service.insert(service.readBody(request.getReader()));
return success(1);
}
public Map
service.insert(map);
return success(1);
}
5.1.5 商城管理
商城管理包括我的购物车、我的订单、我的地址等功能,用户可查看订单详情并在线提交退换货申请。购物车支持批量操作和即时更新,订单状态实时跟踪,地址管理便于快速填写配送信息。界面图如图5-6所示。

图5-6 我的订单界面
核心代码如下:
@RequestMapping("/get_list")
public Map
Map
return success(map);
}
5.1.6 个人中心
个人中心汇集了个人首页、订单配送、收藏、评论管理等子功能,是用户个人信息管理和互动的核心区域。用户可以在此编辑个人资料、查看历史订单、追踪配送进度、管理收藏夹和发表评论。界面图如图5-7所示。

图5-7 个人中心界面
核心代码如下:
@RequestMapping("/get_obj")
public Map
List resultList = service.selectBaseList(service.select(service.readQuery(request), service.readConfig(request)));
if (resultList.size() > 0) {
JSONObject jsonObject = new JSONObject();
jsonObject.put("obj",resultList.get(0));
return success(jsonObject);
} else {
return success(null);
}
5.2 农户用户模块
5.2.1 后台首页
后台首页展示了关键业务指标,如商品销售数量与金额统计,帮助农户快速掌握经营状况。通过直观的数据图表和实时更新的业绩概览。界面图如图5-8所示。

图5-8 后台首页界面
核心代码如下:
package com.project.demo.constant;
public class FindConfig {
public static String PAGE = "page";
public static String SIZE = "size";
public static String LIKE = "like";
public static String ORDER_BY = "orderby";
public static String FIELD = "field";
public static String GROUP_BY = "groupby";
public static String MIN_ = "_min";
public static String MAX_ = "_max";
public static String SQLHWERE = "sqlwhere";
}
5.2.2 产品库存管理
产品库存管理模块允许农户实时更新商品的入库与出库信息,监控库存水平。当库存低于预设值时,系统自动发送补货提醒,避免因缺货影响销售。此外,该模块还支持批量操作与历史记录查询。界面图如图5-9所示。

图5-9 产品库存管理界面
核心代码如下:
@RequestMapping("/get_list")
public Map
Map
return success(map);
}
5.2.3 产品管理
产品信息模块用于维护农户自家农产品的详细资料,包括名称、描述、价格、规格及图片等。农户可以随时编辑现有商品信息或新增产品条目,保证线上展示的商品信息真实、完整且吸引人。界面图如图5-10所示。

图5-10 产品上架界面
核心代码如下:
@PostMapping("/upload")
public Map
log.info("进入方法");
if (file.isEmpty()) {
return error(30000, "没有选择文件");
}
try {
//判断有没路径,没有则创建
String filePath = System.getProperty("user.dir") + "/src/main/resources/static/";
File targetDir = new File(filePath);
if (!targetDir.exists() && !targetDir.isDirectory()) {
if (targetDir.mkdirs()) {
log.info("创建目录成功");
}
5.2.4 订单配送管理
订单配送模块使农户能够实时追踪每一笔订单的物流状态,从发货到签收全程透明化管理。农户可以在系统中更新快递单号及相关物流信息,顾客则能通过平台查看最新的配送动态。界面图如图5-11所示。

图5-11 订单配送界面
核心代码如下:
@PostMapping("/set")
@Transactional
public Map
service.update(service.readQuery(request), service.readConfig(request), service.readBody(request.getReader()));
return success(1);
}
5.2.5 订单售后
订单售后模块处理顾客提出的退换货请求及其他售后服务事项。农户收到售后申请后,可根据具体情况审核并通过系统直接回复处理结果,简化沟通流程。界面图如图5-12所示。

图5-12 订单售后处理界面
核心代码如下:
@RestController
@RequestMapping("auth")
public class AuthController extends BaseController {
/**
* 服务对象
*/
@Autowired
public AuthController(AuthService service) {
setService(service);
}
5.3 管理员模块
5.3.1 用户管理
用户管理模块使管理员能够对所有类型的用户进行增删改查操作,包括管理员、普通用户及农户用户的权限分配与信息维护。界面图如图5-13所示。

图5-13 用户管理界面
核心代码如下:
@PostMapping("/set")
@Transactional
public Map
service.update(service.readQuery(request), service.readConfig(request), service.readBody(request.getReader()));
return success(1);
}
5.3.2 产品库存管理
产品库存管理模块允许管理员记录产品的入库与出库情况,实时监控库存水平。当库存量低于设定阈值(如10件)时,系统会自动发送补货提醒,防止断货影响销售。界面图如图5-14所示。

图5-14 产品库存管理界面
核心代码如下:
@RequestMapping(value = "/del")
@Transactional
public Map
service.delete(service.readQuery(request), service.readConfig(request));
return success(1);
}
public void delete(Map
QueryWrapper wrapper = new QueryWrapper
toWhereWrapper(query, "0".equals(config.get(FindConfig.GROUP_BY)),wrapper);
baseMapper.delete(wrapper);
log.info("[{}] - 删除操作:{}",wrapper.getSqlSelect());
}
5.3.3 新闻资讯管理
新闻资讯管理模块允许管理员定期更新农业相关的文章或视频,丰富平台内容生态。管理员可对资讯进行分类、审核与发布,确保内容的专业性和时效性。界面图如图5-15所示。

图5-15 新闻资讯发布界面
核心代码如下:
@PostMapping("/upload")
public Map
log.info("进入方法");
if (file.isEmpty()) {
return error(30000, "没有选择文件");
}
try {
//判断有没路径,没有则创建
String filePath = System.getProperty("user.dir") + "/src/main/resources/static/";
File targetDir = new File(filePath);
if (!targetDir.exists() && !targetDir.isDirectory()) {
if (targetDir.mkdirs()) {
log.info("创建目录成功");
}
5.3.4 商城管理
商城管理模块涵盖从产品信息发布到订单处理的全流程管理。管理员负责维护产品信息、优化分类结构、查看订单详情及物流状态,并处理售后服务请求。界面图如图5-16所示。

图5-16 商城管理界面
核心代码如下:
@RequestMapping("/get_obj")
public Map
List resultList = service.selectBaseList(service.select(service.readQuery(request), service.readConfig(request)));
if (resultList.size() > 0) {
JSONObject jsonObject = new JSONObject();
jsonObject.put("obj",resultList.get(0));
return success(jsonObject);
} else {
return success(null);
}
5.3.5 权限管理
权限管理模块根据不同角色分配相应的操作权限,管理员可以精细化控制每个用户组的访问范围和操作能力,保护敏感信息的安全。此模块简化了权限设置流程,提高了系统的灵活性与安全性。界面图如图5-17所示。

图5-17 权限管理界面
核心代码如下:
@RequestMapping("/get_list")
public Map
Map
return success(map);
}
第6章 系统测试
6.1 测试目的
系统测试的目的是验证在线农产品销售系统的功能是否符合设计需求,确保各模块在不同操作场景下能稳定运行。通过测试发现潜在的缺陷和性能瓶颈,提升系统的安全性、兼容性与用户体验。重点验证用户注册登录、商品浏览、购物车管理、订单提交与支付、后台管理等核心流程的正确性和完整性。同时,评估系统在高并发访问下的响应能力,确保平台具备良好的稳定性与可扩展性,为后续正式上线提供可靠保障。
6.2 测试方法
系统测试采用黑盒测试与白盒测试相结合的方法,全面覆盖功能、性能及安全性等方面。在功能测试中,依据需求文档设计测试用例,对用户注册、登录、商品浏览、购物车操作、订单提交、后台管理等核心业务流程进行验证,确保各模块功能实现与预期一致。对于关键路径和复杂逻辑,采用边界值分析法和等价类划分法提高测试覆盖率。
性能测试方面,使用自动化工具模拟多用户并发访问,评估系统在高负载下的响应速度与稳定性,检测数据库查询效率及服务器承载能力。安全性测试则通过SQL注入、XSS攻击等常见漏洞扫描,确保用户数据与交易信息的安全。
此外,结合单元测试与集成测试,开发人员对代码逻辑进行验证,确保模块间接口调用正常。整体测试过程采用持续集成方式,及时反馈问题,保障系统质量与上线可靠性。
6.3 测试用例
功能测试的对象覆盖了系统的核心功能,包括用户注册登录、商品浏览购买、订单管理、退单申请等。测试用例表如下所示。
(1)为确保系统功能的正确性与稳定性,以下对用户注册模块设计了详细的测试用例,涵盖正常与异常场景,以验证注册流程的完整性与系统的健壮性。
表6-1 用户注册测试用例表
| 测试编号 | 功能模块 | 测试用例描述 | 预期结果 | 实际测试结果 |
| TC001 | 用户注册 | 输入合法的用户名、密码和邮箱 | 注册成功,页面跳转至登录页 | 通过 |
| TC002 | 用户注册 | 输入已存在的用户名 | 注册失败,提示“用户名已被占用” | 通过 |
| TC003 | 用户注册 | 输入不符合格式的邮箱地址 | 注册失败,提示“邮箱格式不正确” | 通过 |
| TC004 | 用户注册 | 设置密码长度小于6位 | 注册失败,提示“密码长度需不少于6位” | 通过 |
| TC005 | 用户注册 | 未填写必填字段(如用户名或密码为空) | 注册失败,提示“请填写所有必填项” | 通过 |
(2)为验证用户登录功能的准确性和安全性,设计了一系列测试用例来覆盖正常的登录流程及各种异常情况,包括输入错误的用户名或密码、空输入等,确保系统能够正确处理并反馈相应的提示信息。
表6-2 用户登录测试用例表
| 测试编号 | 功能模块 | 测试用例描述 | 预期结果 | 实际测试结果 |
| TC006 | 用户登录 | 输入正确的用户名和密码 | 登录成功,跳转至首页 | 通过 |
| TC007 | 用户登录 | 输入错误的用户名 | 登录失败,提示“用户名或密码错误” | 通过 |
| TC008 | 用户登录 | 输入错误的密码 | 登录失败,提示“用户名或密码错误” | 通过 |
| TC009 | 用户登录 | 输入未注册的用户名和密码 | 登录失败,提示“该用户不存在” | 通过 |
| TC010 | 用户登录 | 未填写任何信息 | 登录失败,提示“请输入用户名和密码” | 通过 |
(3)为了检验商品浏览功能是否正常工作,特别是搜索、分类筛选等功能,我们制定了详细的测试用例,确保用户可以顺利找到所需的商品,并检查页面加载速度与显示效果。
表6-3 商品浏览测试用例表
| 测试编号 | 功能模块 | 测试用例描述 | 预期结果 | 实际测试结果 |
| TC011 | 商品浏览 | 按类别筛选商品 | 正确显示对应类别的商品列表 | 通过 |
| TC012 | 商品浏览 | 使用关键词搜索商品 | 显示与关键词相关的商品列表 | 通过 |
| TC013 | 商品浏览 | 查看商品详情页 | 成功打开商品详情页,显示详细信息 | 通过 |
| TC014 | 商品浏览 | 刷新商品列表页面 | 页面应快速响应并重新加载 | 通过 |
| TC015 | 商品浏览 | 在无网络连接情况下访问商品列表 | 提示网络错误,无法加载商品列表 | 通过 |
(4)针对购物车操作准备了多种测试场景以确保用户能够顺利完成添加商品、修改数量、删除商品等操作,同时保证数据的一致性与准确性。
表6-4 购物车操作测试用例表
| 测试编号 | 功能模块 | 测试用例描述 | 预期结果 | 实际测试结果 |
| TC016 | 购物车操作 | 添加商品到购物车 | 商品成功添加到购物车,数量更新 | 通过 |
| TC017 | 购物车操作 | 修改购物车内商品的数量 | 数量成功修改,总价相应更新 | 通过 |
| TC018 | 购物车操作 | 删除购物车中的商品 | 商品从购物车中移除 | 通过 |
| TC019 | 购物车操作 | 清空购物车 | 所有商品被移除,购物车为空 | 通过 |
| TC020 | 购物车操作 | 尝试添加库存不足的商品到购物车 | 提示库存不足,无法添加 | 通过 |
(5)订单提交功能的测试旨在确保用户可以顺利完成从选择支付方式到最终下单的整个过程,同时考虑支付失败、库存不足等异常情况的处理。
表6-5 订单提交测试用例表
| 测试编号 | 功能模块 | 测试用例描述 | 预期结果 | 实际测试结果 |
| TC021 | 订单提交 | 选择支付方式并成功提交订单 | 订单成功提交,显示订单确认页面 | 通过 |
| TC022 | 订单提交 | 支付过程中断或失败 | 提示支付失败,请重试或更换支付方式 | 通过 |
| TC023 | 订单提交 | 提交包含库存不足商品的订单 | 提示库存不足,订单提交失败 | 通过 |
| TC024 | 订单提交 | 不填写必要信息(如收货地址)提交订单 | 提示需要填写所有必填项 | 通过 |
| TC025 | 订单提交 | 取消订单 | 订单状态更新为已取消,商品库存恢复 | 通过 |
6.4 测试结果
通过对用户注册、登录、商品浏览、购物车操作及订单提交等核心功能的系统性测试,所有模块均基本符合预期功能需求。测试过程中覆盖了正常流程与异常场景,验证了系统的稳定性与健壮性。绝大多数测试用例执行通过,功能表现良好;部分边界情况和输入校验逻辑在测试中发现并修复了少量问题,提升了系统的安全性和用户体验。整体测试结果表明,系统具备上线运行的基础条件,后续可根据实际运行情况进一步优化和完善。
第7章 总结
在线农产品销售系统采用了基于Java语言、Spring Boot框架和Vue.js的前后端分离架构,结合MySQL数据库确保了数据的安全性和高效管理。实现系统功能覆盖全面,包括普通用户的商品浏览、选购下单及订单管理;农户用户的库存监控与订单处理;管理员的数据统计分析、用户管理和内容发布等。通过该平台,农户可以直接对接消费者,减少了中间环节,提高了交易效率。同时,前端界面友好,用户体验流畅,增强了用户的购物体验。然而系统仍存在一些不足之处,例如在高并发场景下的性能优化还有待加强,部分复杂业务逻辑的处理不够灵活,以及对于移动端的支持有待进一步完善。此外,系统的智能化推荐算法尚需优化,以提高个性化推荐的精准度。
未来将继续优化系统性能尤其是在高并发处理能力上进行提升,并进一步完善移动端支持,增强用户体验。计划引入更先进的数据分析技术,如机器学习算法来改进个性化推荐服务,增加用户粘性。同时,探索与其他农业服务平台的集成,拓展市场覆盖面,助力农业电商的全面发展。
参考文献
- 郑智心.基于Android的网络商城APP的设计与实现[A]第三十八届中国(天津)2024’IT、网络、信息技术、电子、仪器仪表创新学术会议论文集[C].天津市电子学会,天津市电子学会,2024:4.
- 谭彦.基于Django的农产品电子商城系统设计与实现[J].现代信息科技,2024,8(10):92-95.
- 马标.基于推荐算法的助农商城系统设计与实现[D].华东师范大学,2024.
- 郑宇彤.基于Java的农产品电子商城设计与实现[D].武汉轻工大学,2022.
- 李凤菊.农产品轻量级微商城系统研发与应用.天津市,天津市农业科学院信息研究所,2020-10-21.
- 刘科课.基于Android的生鲜农产品商城设计[D].浙江海洋大学,2020.
- Maysam Shafiee Roodposhti,Hamideh Mojtahed Soleimani,Mohammad Zand,Mohammadali Sharafian.Designing brand performance evaluation model in an online business[J].SN Business & Economics,2024,5(1):4-4.
- Rasmus Munksgaard.Marketness and Governance: A Typology of Illicit Online Markets[J].Deviant Behavior,2024,45(12):1711-1728.
- Shiwei Yang.Analysis and Research on Undergraduate DataScienceMajor Training Based on Online Market Demand[J].Global vision research,2024,1(2):
- Taoxiong Liu,Huolan Cheng,Jianping Liu,Zhen Sun.Online Market Resilience to Economic Shocks: Evidence Based on Price Dispersion from the COVID-19 Outbreak in China[J].Review of Industrial Organization,2024,66(3):1-17.
- Shrestha Prithvi N..Designing an online business communication course in English by responding to student needs through an evidence-based approach[J].Journal of China Computer-Assisted Language Learning,2021,1(1):47-79.
- 王晓辉.基于Java语言的高校实验室管理系统设计研究[J].信息记录材料,2024,25(12):191-193.
- 永利.基于SpringBoot的药品订购系统的设计与实现[J].信息与电脑,2025,37(04):117-119.
- 姚佰允,张豪,杜瑞庆.基于SpringBoot与Vue的学院人员管理系统设计与实现[J].无线互联科技,2025,22(02):78-83.
- 刘鼎立,许贵林,杨悦,余弦.基于MySQL协议的数据库运维代理系统设计[J].无线互联科技,2024,21(20):57-61.
- 广西河池市供销合作社系统以“3+”模式助推农产品销售[N].中华合作时报,2024-07-12(A03).
- 陶敏.基于微服务的分布式农产品销售与溯源管理系统实现[D].江西农业大学,2024.
- 彭正锋.基于微信小程序的社区生鲜农产品销售平台的设计与实现[D].云南农业大学,2024.
- 张菁,石天恩,李秋,杨晋辉.基于大数据分析的农产品销售预测系统设计与实现[J].辽宁师范大学学报(自然科学版),2024,47(01):50-58.
- 范斐斐,何子怡,张越,朱顺锦,杨启青.基于PHP的农产品销售系统的设计与实现[J].无线互联科技,2023,20(08):91-94.
- 王慧.宁夏特色农产品销售系统设计与实现[J].软件,2023,44(03):150-153.
- 唐双林.基于Vue和SpringBoot架构的智能推荐农产品团购销售系统[D].重庆三峡学院,2023.
- 金沛璇.基于网络表示学习的农产品供求对接推荐系统的设计与实现[D].西安电子科技大学,2022.
- 陈瑞瑞.基于关联规则Apriori算法的农产品销售管理系统设计[J].信息与电脑(理论版),2022,34(10):94-96.
- 杨米娜.基于微信小程序的“助农”销售系统的设计与开发[J].电子技术与软件工程,2021,(24):34-35.
致 谢
在本文的撰写和系统开发过程中,我深刻体会到个人独立完成一项系统开发工作的挑战与成就感。首先,我要感谢我的导师,在整个研究和开发过程中给予了我无私的指导与建议。无论是在技术细节还是研究思路上,他都为我提供了宝贵的方向性指导,帮助我克服了许多难题。虽然整个开发过程是由我独立完成的,但导师的意见使我在遇到瓶颈时有了清晰的解决思路。
在开发过程中,我经历了从系统需求分析、架构设计到功能实现的完整过程。这不仅锻炼了我的编码能力,也让我在项目管理、时间安排和问题解决等方面有了长足的进步。我独立完成了系统的每一行代码,并通过反复测试和优化确保了系统的稳定性和性能。在遇到技术难题时,我通过查阅大量文献、技术文档和社区讨论,自主解决了各类问题,这个过程让我更加理解了技术的深度与广度。
同时,我也要感谢我的家人和朋友,他们在开发的整个过程中给予了我莫大的支持和鼓励,成为我坚持完成这项工作的动力。正是在这些力量的支持下,我才能独立完成这项系统开发并顺利完成论文的撰写。









