城市级低空飞行服务保障与空域管理系统(U-G2)建设方案深度解析:构建低空经济“数字天路“的全栈技术实践

导语:当无人机配送成为日常,当"打飞的"通勤不再是科幻,城市上空正在经历一场静默的"交通革命"。本文深度拆解国内首个城市级低空飞行服务保障与空域管理系统(U-G2)建设方案,从5G-A通感一体化、数字孪生空域到智能航线规划,揭秘如何用技术重构"第三增长空间"。全文8000+字,建议收藏!🔥

一、背景:为什么我们需要U-G2系统?低空经济的"三座大山"
1.1 政策东风:低空经济正式纳入国家战略
2024年,《无人驾驶航空器飞行管理暂行条例》正式施行,标志着低空空域从"自然资源"向"生产要素"的根本性跨越。国家发改委、民航局及地方政府密集出台"低空经济高质量发展行动计划",明确提出将低空空域打造为继陆地、海洋之后的**“第三增长空间”**。

核心洞察:政策导向不仅是管理权限下放,更要求治理模式从"人工审批、静态管理"向**“数字化感知、动态化调度、自动化监管”**重构,实现低空空域的"可计算、可编程"。
1.2 现实痛点:城市低空治理的"盲、乱、弱"
当前城市低空环境呈现建筑密度大、电磁环境复杂、飞行主体多元三大特征,传统空管手段面临显著技术代差:
🔴 感知盲区:120米以下的"城市峡谷"难题
- 技术困境:传统一次/二次雷达难以识别"小、慢、灵"无人机目标;城市峡谷效应导致信号折射,定位精度无法满足高密度飞行安全间隔要求
- 安全风险:大量非合规运行的无人机处于监管视野之外,对民航航路及地面敏感区域构成直接威胁
🟡 管理离散:数据孤岛与协同机制缺失
- 运行冲突:eVTOL、物流配送无人机与传统通航飞机缺乏标准化空域调度机制,空间冲突频发
- 数据断层:各运营平台飞行计划、实时轨迹信息互不通透,无法形成全域"一张图"态势感知
🟢 设施匮乏:支撑体系严重滞后
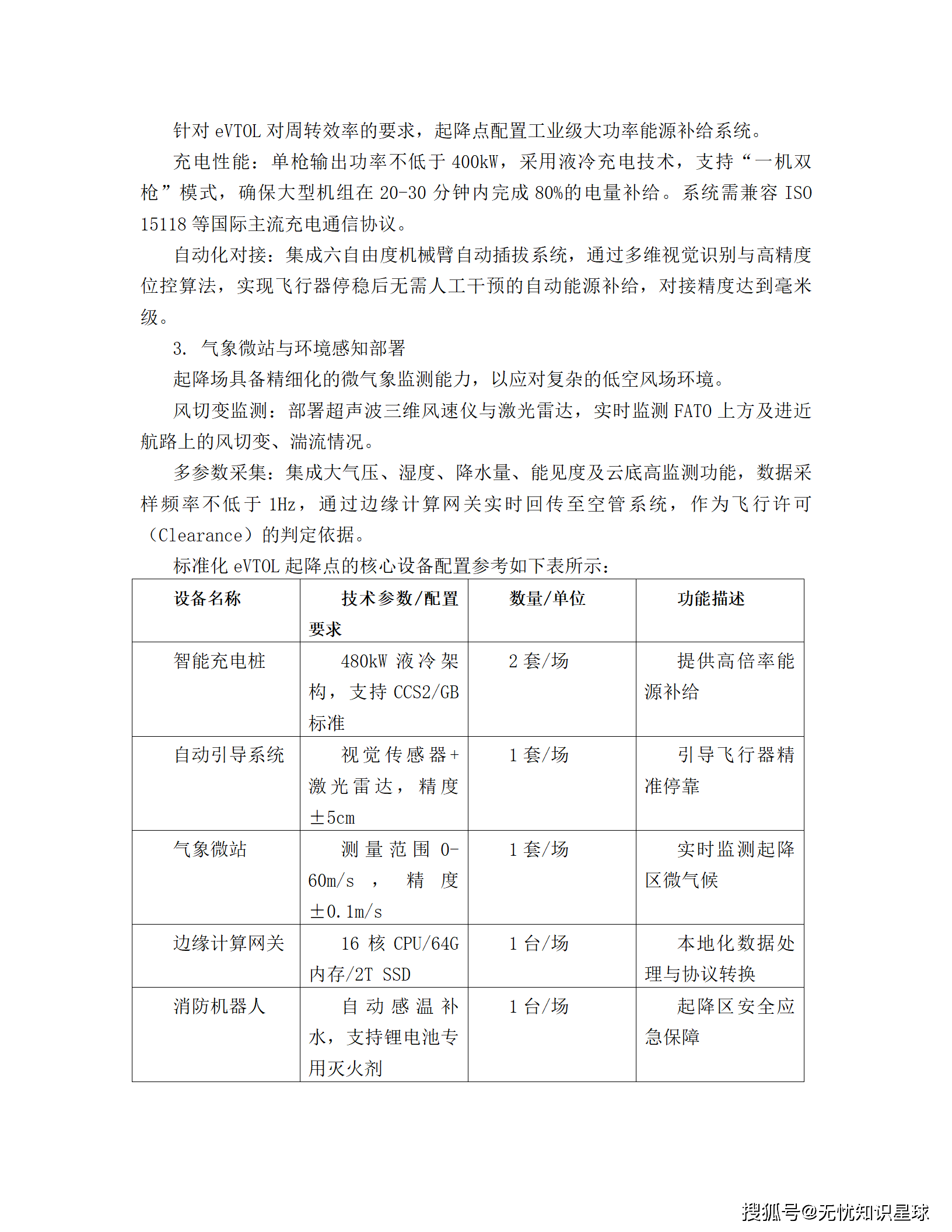
- 物理设施:标准化eVTOL起降场(Vertiport)及配套自动化充电、维保设施匮乏
- 数字底座:公共通信网络在150米以上高度存在信号波动与覆盖空洞,缺乏专用低空导航增强系统及高精度微气象监测网络
1.3 建设的必然性:从"无法管、不敢放"到"管得住、飞得起"
构建集**“感知、管理、服务”**于一体的城市级低空综合监管平台,是解决城市治理矛盾、释放低空产业潜能的客观要求。U-G2系统通过技术手段实现低空空域精细化管理,确保复杂城市环境下飞行活动的绝对安全。
二、总体架构:"感、传、算、管"四位一体
2.1 核心建设逻辑
U-G2系统遵循**“感、传、算、管”**四位一体架构:

2.2 总体目标:“看得到、管得住、飞得顺”
✅ 看得到:全域感知,消除监控盲区
依托5G-A基站的通感一体化能力,配合光电雷达、ADS-B等多种探测手段,构建覆盖主城区300米以下空域的四维时空动态图谱。系统需具备对微小目标的识别能力,彻底解决城市复杂环境下"看不见、测不准"的痛点。
✅ 管得住:协同管控,确保安全合规
建立跨部门、跨层级的协同联动机制,基于数字孪生技术构建空域虚拟网格,实现从起飞申请、航线规划、飞行监视到违规处置的全生命周期管理。集成符合GB/T 22239-2019等保三级标准的网络安全体系。
✅ 飞得顺:智能决策,提升运行效率
建设高效的航线自动规划与冲突检测引擎,通过AI算法动态分配空域资源,在保障安全的前提下最大化空域利用率。为物流配送、应急救援、城市巡检等场景提供"即申即批"的便捷服务。
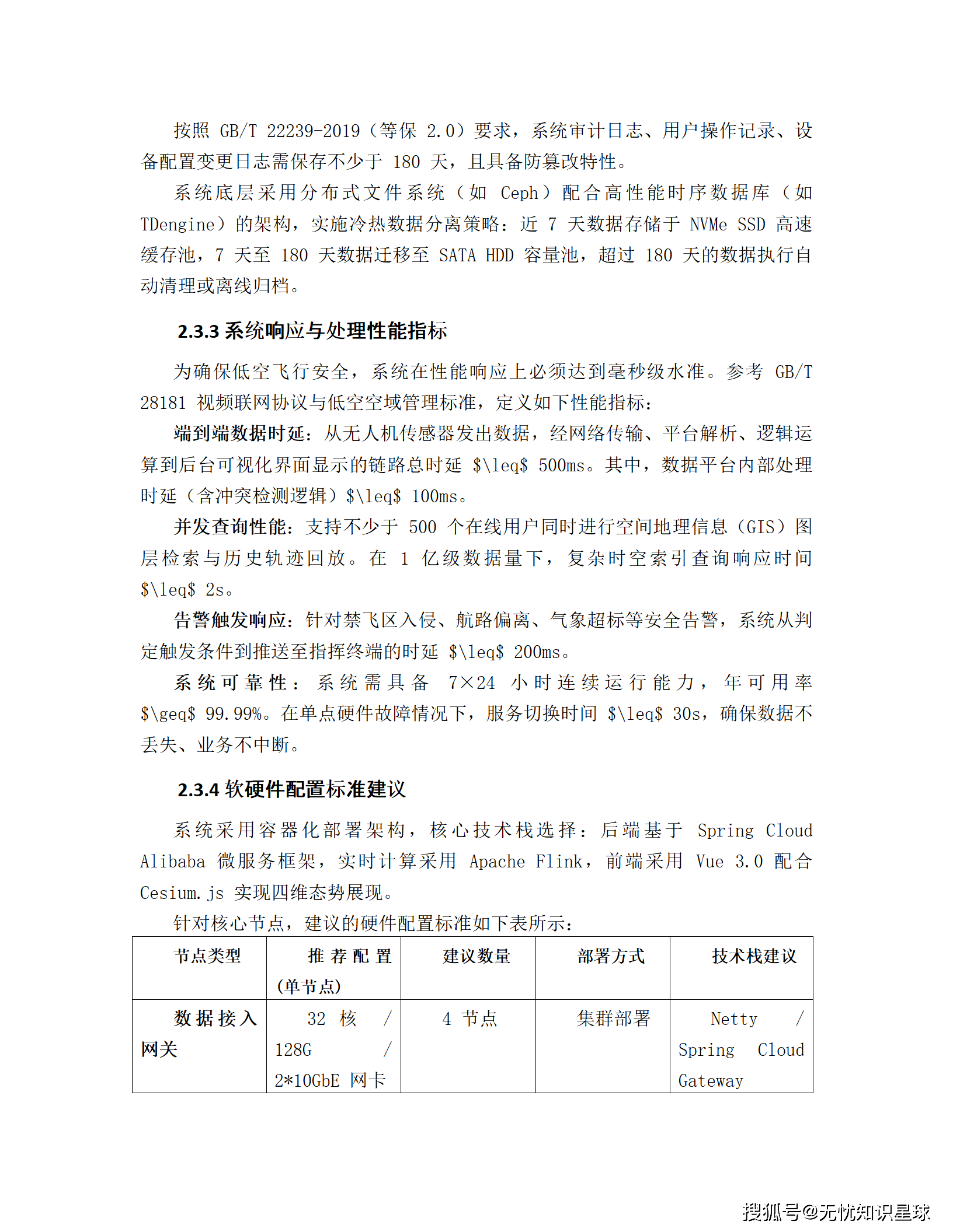
2.3 核心技术指标

三、需求分析:三类角色的痛点与诉求
3.1 监管端:安全管控与自动化审批
核心诉求1:非法飞行目标的侦测、识别与反制
- 多源融合侦测:集成雷达、无线电频谱监测(TDOA)、光电追踪等技术,实现非合作目标覆盖化扫描。侦测到未报备信号后,系统需在0.5秒内触发告警
- 身份精准识别:与民航实名登记数据库实时对接,指挥员可调取该机型的Remote ID、所有人联系方式及历史违规记录
- 分级处置反制:误入区域下发自动返航指令;恶意闯入联动电磁干扰设备进行定向驱离或强制着陆
核心诉求2:飞行计划的智能化审批与冲突检测
- 4D时空冲突检测:企业提交飞行计划时,系统进行四维(经度、纬度、高度、时间)冲突检测。若新申请航线与既有计划在空间重叠且时间间隔小于安全阈值(如30秒),系统自动标注冲突位置并反馈修改建议
- 动态空域管理:监管人员具备秒级开关空域能力,紧急情况下一键发布空域限制指令,立即向受影响区域内所有航空器推送悬停或避让指令
3.2 企业端:高效运营与资源调度
物流运输企业需求:
- 自动化报备接口:提供标准化API接口,支持企业运营平台与监管平台对接,实现"派单即报备"
- 常态化航线备案:固定线路支持"一次备案、多次飞行"模式,简化重复性操作
- 微尺度气象数据:获取0-300米高度分层风速、能见度、降水量及雷电预警数据,超阈值自动推送停飞建议
eVTOL客运服务商需求:
- 起降场资源管理:实时状态看板支持预约、确认、占用、释放的全闭环管理
- 多机协同调度:监控多架航空器电量、载荷及健康状态(HUMS),故障时自动计算最优应急迫降点
3.3 个人端:合规指引与便捷操作
- 数字化空域图层:移动端实时获取当前位置空域属性,红、黄、绿三色直观标注禁飞区、限飞区与适飞区
- 极简报备流程:基于人脸识别实名认证的"一键报备"功能,降低法律风险
- 电子围栏主动提醒:接近敏感区域边缘或达到高度上限时,通过链路发送语音告警
四、核心技术架构详解
4.1 5G-A通感一体化网络:让基站变成"雷达"
4.1.1 技术原理:通信与感知的深度融合
5G-A(5G-Advanced)通感一体化(ISAC)通过在通信网络中引入感知维度,使基站具备类似雷达的探测能力。核心创新在于:
- 硬件升级:部署128TR通感一体化天线,采用更高阶自适应波束赋形技术
- 时分/频分复用:通过TDM或FDM方式,在发送通信信号的同时发射感知脉冲信号
- 频谱分配:利用毫米波(mmWave)或厘米波(C-Band)频段,优化子载波间隔(SCS)配置
4.1.2 核心感知参数

4.1.3 边缘计算节点(MEC)下沉
在基站BBU侧部署高性能MEC服务器,实现"感、传、算"闭环:
- 硬件配置:16核以上CPU、64G DDR4内存、1TB NVMe SSD,配备专用AI加速卡
- 航迹合成:通过CFAR检测算法过滤静态杂波,利用扩展卡尔曼滤波算法实现多基站协同航迹接力
- 带宽优化:处理后回传的是轻量化JSON格式坐标与矢量数据,回传带宽压力降低90%以上
4.2 空域网格化管理:把天空变成"可计算"的棋盘
4.2.1 3D空域栅格划分
采用基于**北斗网格码(GeoSOT)**的3D栅格划分技术:
- 空间分辨率:10m×10m×10m的立体网格,地面至1000米高度全域覆盖
- 栅格属性:每个网格承载五大核心属性——空域适航属性、物理障碍属性、电磁环境属性、气象环境属性、业务负载属性
4.2.2 动态电子围栏管理
引入时间轴维度的4D动态围栏模型:
- 时间维度管控:支持周期性生效(如学校周边上下学时段)和临时性生效(如突发火灾现场封控)
- 重大活动封控:指挥中心下达指令后,系统基于地理围栏算法在1秒内生成3D临时禁飞区
- 强制避让指令:通过C2指挥控制链路向受影响无人机下发优先级高于常规航线任务的指令
4.3 智能航线规划与调度:AI驱动的"空中交通管制"
4.3.1 4D航迹规划算法
在三维空间坐标基础上引入精确时间轴维度,核心技术包括:
改进型A算法与RRT融合策略:
- 启发式函数优化:动态加权启发式函数f(n) = g(n) + ε(n)h(n),在空旷区域快速收敛,障碍物密集区保持高精度搜索
- 动态约束注入:根据无人机动力学模型实时计算最小转弯半径、最大爬升率及续航功率曲线
- 时间窗协同机制:通过"时空走廊"概念,为每架无人机分配专属的"时间-空间"资源块
系统输入参数矩阵:

4.3.2 实时冲突检测与解脱(CD&R)
建立三级监控预警模型:
- 战略级监控(>5分钟):预测未来趋势,提前识别潜在航路交叉拥堵
- 战术级监测(1-5分钟):基于当前速度向量,计算两机预测轨迹的最接近点(CPA)
- 紧急级预警(<1分钟):实际飞行偏差导致水平/垂直距离小于安全阈值时,立即触发冲突解脱逻辑
自动化冲突解脱策略库:

关键指标:单次冲突检测与解脱策略生成时间**<100ms**,标准冲突场景下自动化解脱成功率**>99.99%**
4.4 低空安防与监视:构建"天罗地网"
4.4.1 多源融合监视引擎
集成四类核心数据源:
- 5G-A通感一体感知数据:通过毫米波对空扫描获取非协同目标的雷达反射信息(RCS),实现"主动发现"
- ADS-B报文与Remote ID数据:接收协同目标广播的1090ES报文及基于WiFi/蓝牙的远程识别码
- 光电追踪视频数据(EO/IR):高倍率长焦可见光及红外热成像云台自动锁定、视觉确认
- 无线电频谱监测数据:宽频段扫描识别无人机遥控与图传信号的跳频特征
核心融合算法:
- 时空对齐:统一采用WGS-84坐标系,基于北斗授时系统实现纳秒级时间同步
- 航迹关联与融合:采用多假设跟踪算法(MHT)与交互式多模型算法(IMM),通过加权最小二乘法进行融合估值
4.4.2 威胁研判与反制指挥
威胁评估模型:基于机器学习提取目标速度、加速度、航向稳定性及RCS特征,结合地理围栏碰撞监测实时风险打分
联动反制手段:
- 一键联动处置:确认高风险威胁后,指令周边定向干扰设备发射干扰波,切断无人机遥控与GNSS导航信号
- 诱骗与接管:启用导航诱骗设备,通过发射模拟卫星导航信号,诱导无人机飞向指定安全捕获区
全过程证据留存:同步保存原始感知航迹、反制指令下达时间、光电追踪视频及频谱特征数据,加载不可篡改时间戳并接入电子政务区块链平台
五、数据架构:低空经济的"数字底座"
5.1 数据资源目录:"三库两翼"体系
依据GB/T 21063.1-2007《政务信息资源目录体系》,构建"三库两翼"数据资源体系:

5.2 城市三维地理信息库(CIM)
5.2.1 核心数据构成
高精度地形地貌与基础地理底膜:
- 采用激光雷达(LiDAR)扫描结合倾斜摄影测量技术,生成分辨率优于0.05米的数字表面模型(DSM)
- 平面中误差控制在±10cm以内,高程中误差控制在±15cm以内
建筑物精细模型(LOD3/LOD4级别):
- LOD3(精细外立面模型):重点针对核心商圈、地标建筑、交通枢纽及低空航路周边,准确表达窗户、阳台、女儿墙及屋顶附属设施
- LOD4(室内外一体化模型):针对政府办公大楼、大型综合体,引入BIM模型,支持室内外无缝切换导航
关键障碍物专题层:
- 高压电力线路建模:利用激光点云提取高压线缆悬垂曲线,基于悬链线方程建立三维几何模型,结合实时参数计算动态弧垂
- 施工塔吊与临时设施:接入工地监控视频及塔吊传感器数据,实时更新位置、回转半径及吊臂高度
5G信号覆盖与无线电环境图谱:
- 整合运营商基站物理参数,利用射线追踪算法模拟电磁波反射、绕射与衰减
- 生成城市尺度5G信号覆盖三维热力图,涵盖RSRP、RSRQ及SINR关键指标
5.2.2 动态更新机制
建立**“周期性普查+事件驱动更新+实时感知修正”**三位一体更新机制:
- 年度全覆盖更新:高分辨率卫星遥感影像全市范围比对
- 季度重点更新:重点开发片区、自贸区及交通枢纽周边倾斜摄影更新
- 实时感知修正:施工塔吊RTK定位终端每5秒回传空间坐标,AI视觉识别未报备临时障碍物
5.3 数据共享交换体系
5.3.1 跨部门数据接口设计
向公安部门提供实时飞行动态:
- 接口协议:WebSocket实时流式接口,支持Protobuf二进制序列化
- 核心数据项:无人机唯一识别码(UIN)、实时经纬度坐标、气压高度与GPS高度、瞬时三轴速度、操作员身份信息
- 更新频率:≤500ms,端到端延迟控制在200ms以内
从气象局获取微观气象数据:
- 接口协议:RESTful API结合FTP结构化文件交换
- 核心数据项:0-300米高度层逐10米梯度风速、风向、能见度、垂直气流速度、雷电预警等级
从规划局获取新增建筑物数据:
- 接口协议:OGC WFS服务与空间数据库(PostGIS)增量同步
- 核心数据项:建筑物轮廓坐标(Polygon)、封顶高度(HAE)、建设工期、塔吊动态高度
5.3.2 安全保障与审计体系
- 身份鉴权与访问控制:OAuth 2.0 + JWT机制,基于国密算法(SM2)的数字证书认证,RBAC权限模型
- 传输安全:政务外网专用加密机硬件级加解密
- 全流程审计:基于区块链技术记录数据交换日志,确保流转过程可追溯、不可篡改
六、安全设计:等保三级的"铜墙铁壁"
6.1 网络安全架构
遵循**“纵深防御、分区隔离、多点管控”**理念,划分为三个核心安全域:

核心安全设备配置:

6.2 通信链路安全
针对无人机测控链路(C2 Link)面临的安全威胁,构建**"端-链-端"全流程闭环防护体系**:
6.2.1 国密算法应用

技术实现:
- 双向鉴权:无人机端预置设备证书,地面站与无人机相互验证
- 会话密钥协商:利用SM2密钥交换协议安全协商SM4对称密钥,引入随机数与高精度时间戳防御重放攻击
- 加密模式:采用SM4-CTR(计数器模式)将端到端时延控制在5ms以内,或SM4-GCM提供完整性校验(GMAC)
6.2.2 物理层抗干扰策略
- 动态跳频:在2.4GHz/5.8GHz频段内根据信道质量评价(LQE)实时切换频点,跳频速率不低于100跳/秒
- 信号特征分析:通过RSSI与SNR多维分析识别异常增强的伪基站信号
七、实施路径:12个月核心建设周期
7.1 阶段划分

7.2 关键技术栈选型

八、效益分析:从"成本中心"到"价值引擎"
8.1 经济效益
8.1.1 末端配送成本深度优化

成本节约逻辑:
- 人力成本替代:单人操控多机执行任务,大幅降低快递员"最后一公里"体力劳动强度
- 路径优化效益:点对点直线飞行,避开地面复杂路网和红绿灯等待时间
- 能耗成本对比:中小型物流无人机电力驱动,单位里程能效比远高于传统燃油快递车
8.1.2 产业链带动效应
上游制造端:刺激碳纤维复合材料、高性能电机、高能量密度电池、飞控芯片、激光雷达及传感器等硬件制造业订单增长,预计带动本地配套制造企业产值提升20%以上
中游服务端:催生无人机维修保养(MRO)、低空飞行培训、第三方适航测试、低空专用保险等新兴服务业态
下游应用端:吸引头部物流企业、生鲜电商及医疗机构入驻,形成"低空+物流"、“低空+文旅”、"低空+巡检"产业集群
产业乘数效应:每投入1元基础设施建设资金,预计可带动相关产业链上下游约3-5元的经济产出
8.2 社会效益
8.2.1 应急救援响应速度飞跃

应用场景:
- 医疗急救:无人机运送血液、器官、AED等急救物资,30秒内完成起飞准备
- 消防巡检与灭火:迅速抵达高层建筑或复杂地形进行实时侦察,挂载灭火弹执行初期控火任务
- 灾害监测:洪涝、地震等灾害发生时,迅速建立临时通信基站并进行灾情建模
8.2.2 缓解地面交通拥堵与节能减排
- 路权释放:大量末端快递配送车辆从路面消失,有效减少非机动车道和支路拥堵
- 绿色低碳:全电力驱动低空设备替代大量燃油物流车辆,每年可减少城市二氧化碳排放量约15%-20%
8.2.3 提升城市数字化治理水平
低空基础设施作为物理空间与数字空间的连接点,通过挂载多种感测设备,实现对城市违章建筑、环境污染、河道安全等领域的常态化、高频次巡检,增强城市运行的韧性。
九、结语:低空经济的"中国式解决方案"
U-G2系统的建设不仅是技术工程,更是城市治理模式的深刻变革。通过5G-A通感一体化实现全域感知,通过数字孪生实现精准管控,通过AI算法实现智能调度,我们正在构建一条看不见的"数字天路"。
这条"天路"上,无人机配送将像快递柜一样普及,城市空中交通将像地铁一样准时,应急救援将像拨打120一样迅速。当技术底座足够坚实,政策框架足够清晰,商业模式足够成熟,低空经济必将成为推动高质量发展的新质生产力典型代表。
未来已来,只是分布不均。 U-G2系统正是将未来均匀铺展到城市每一个角落的关键基础设施。
参考资料:
- 《无人驾驶航空器飞行管理暂行条例》
- GB/T 22239-2019《信息安全技术 网络安全等级保护基本要求》
- GB/T 42521-2023《民用无人机系统安全要求》
- 《低空飞行服务保障体系建设总体方案》
- GB/T 39046-2020《城市综合管廊监控中心通用技术要求》
本文基于城市级低空飞行服务保障与空域管理系统(U-G2)建设工程方案整理,仅供技术交流参考。
























































































