计算机毕设Java基于Web的应急救援医疗器材管理平台的设计与实现 基于Java Web的应急医疗设备管理系统的设计与开发 Java Web环境下应急救援医疗器械管理平台的构建与实现
计算机毕设Java基于Web的应急救援医疗器材管理平台的设计与实现3v25w9(配套有源码 程序 mysql数据库 论文)
本套源码可以在文本联xi,先看具体系统功能演示视频领取,可分享源码参考。
随着社会的快速发展,应急救援的重要性日益凸显。在紧急情况下,高效的医疗器材管理是保障救援工作顺利进行的关键环节。传统的医疗器材管理模式往往依赖于人工记录和纸质文档,这种方式不仅效率低下,还容易出现信息丢失或错误的情况。为了满足现代应急救援对医疗器材管理的高效性、准确性和便捷性的需求,基于Java Web技术开发的应急救援医疗器材管理平台应运而生。
该平台采用先进的Java Web技术栈,结合Spring Boot框架和MySQL数据库,实现了对应急救援医疗器材的全方位管理。系统的主要功能包括:
-
用户管理:支持用户注册、登录及个人信息修改,确保用户能够安全地访问和使用平台。
-
器材信息管理:管理员可以添加、修改、删除器材信息,包括器材编号、名称、分类、数量、规格型号等详细信息。
-
器材业务管理:记录器材的业务流程,如采购、分配等,便于追溯器材的使用历史。
-
借用记录管理:记录器材的借用情况,包括借用单号、借用日期、借用数量等,方便管理员跟踪器材的使用状态。
-
归还记录管理:记录器材的归还信息,包括归还单号、归还日期、归还数量等,确保器材的及时回收。
-
维修信息管理:记录器材的维修情况,包括维修单号、维修日期、维修内容等,便于维护器材的正常使用。
-
报废记录管理:记录器材的报废信息,包括报废单号、报废原因、报废日期等,规范器材的报废流程。
这些功能的实现,不仅提高了应急救援医疗器材管理的效率,还通过信息化手段减少了人为错误,确保了器材信息的准确性和完整性。通过该平台,应急救援人员可以快速获取所需的器材信息,及时响应救援需求,从而为生命安全提供更有力的保障。
注:以上是纯课题毕业设计功能介绍,并非实际开发完成,最终开发完成的毕业设计程序以下面的的环境软件、功能图和界面为准。
系统所需要的环境软件:idea、eclipse+mysql5.7、8.0+Navicat+JDK1.8+tomcat7.0
3.1需求分析概述
应急救援医疗器材管理平台主要是为了提高用户的工作效率,满足用户对更方便、更快、更好地存储所有信息和数据检索功能的要求。通过对多个招聘网站的合理分析,确定了应急救援医疗器材管理平台的各个模块。考虑到用户的可操作性,经过深入调查研究,遵循系统优化和开发的原则。
为了实现当前网络的分析功能和便利性,应急救援医疗器材管理平台使管理员和用户能够在平台上直接查看他们需要的数据信息,不仅可以节省管理时间,还可以改变传统的管理模式。如果用户想要交换信息,他们需要满足双方交换信息的需要。由于时间有限,很难亲自会面和沟通,因此很难满足用户的需求。因此,迫切需要开发一个应急救援医疗器材管理平台,以满足管理员和用户的需求,提高管理员和用户的使用率。应急救援医疗器材管理平台必须更快、更有效地向用户或潜在用户提供信息。为应急救援医疗器材管理平台建立更好的沟通平台,提高用户信息交流系统的服务效率。该系统可以满足大多数用户提出的问题,用户可以根据自己的需要获得相应的服务,为应急救援医疗器材管理平台提供了一条快捷的途径。
3.2可行性分析
应急救援医疗器材管理平台研发出来可以为广大人民群众解决应急救援医疗器材管理的问题,大大降低人民时间成本,不需要将无谓的时间浪费在道路上,并且应急救援医疗器材管理可以更大化的将信息展露在人们的眼前供其选择。它是一款多用户使用的系统,比较符合业务逻辑,是通过互联网解决复杂和单调问题的典型案例。
3.2.1技术可行性
技术可行性是分析系统都需要用到哪些技术知识,语法是否规范标准,代码量多大,是否具有可移植性,在 MVC 在这种设计模式下能够真正的实现数据层和表示层的分离[6],以及前端页面是否可以做到美观实用,是否吸引眼球。网站是否足够稳定,系统管理页面是否足够方便管理,数据库的构建是否可以符合系统要求,是否需要搭建集群等等。
3.2.2经济可行性
通过结合以上对系统的技术和可行性分析来判断对系统经济状况的预算是否大于系统开发资金的比例。因此,通过分析系统的业务模式和开发者模式,不会浪费大量资金,系统的使用价值大于资本价值[7]。
3.2.3运营可行性
可操作性是指将系统开发所涉及到的所有功能全都实现,代码收尾工作完成后对用户消费水平,系统的业务能力是否与用户消费水平所对等,是否可以满足大部分消费者的需求,页面是否美观,能否让用户满意,代码显示是否为轻量级,操作和功能是否简单便捷,是否同时适用。系统能否同时应用于windows、linux等操作系统,这取决于系统的可移植性。JAVA 编程语言的适应性非常强,基本上能够较好的适应目前市场环境中所流行的各个平台[8]。也就是说JAVA的可移植性很强,那么系统的价值越高,可行性也就越强。
3.2.4法律可行性
该应急救援医疗器材管理平台是面向大众开源化和不收取任何费用的。它的主要目的是帮助人们解决应急救援医疗器材问题。完全符合法律可行性要求,系统内部权限划分不会导致内部用户泄露系统机密。对于用户信息,系统有保护措施,用户密码在数据库中加密,并有严格的自我控制和商品价格解释。
3.3系统功能需求分析
在功能方面,不需要用户在指定场所进行应急救援医疗器材管理,要保证可以在很大程度上满足用户解决应急救援医疗器材问题,满足管理员和用户需求,改善人们生活。
3.3.1系统功能概述
前台页面:若进入本网站,需要注册自己的账号和密码,输入正确的账号和密码,用户才可以进入应急救援医疗器材管理平台主页面,进入应急救援医疗器材管理页面后,用户可以在搜索栏中对自己想要的应急救援医疗器材信息进行查看或收藏,在个人中心用户可以修改自己的个人详细信息。
后台管理页面:主要是管理员登录本网站。管理员输入管理员账号密码后,校验无误后方可进入后台管理主界面,对用户使用的权限管理,设置用户等管理以及对网站信息进行管理[9]。
3.3.2用户管理模块
此模块允许用户登录。用户可以在这里对其信息注册登录。用户管理模块如表3-1所示,用户用例如图3-1所示。
表3-1 用户管理模块表
| 用例条目 | 描述 |
| 用例名称
主要参与者
描述
前置条件
后置条件
触发条件
基本流程
替代流程
结束
待解决问题 | 后台登录
管理员和用户
登录后台管理页面才能进行各种功能的操作;
实现用户注册的相关功能
注册并登录后才能进行管理员的管理功能
实现登录功能
(1)登陆用户输入身份信息和密码 (2)系统后台验证登陆用户的身份和密码 (3)返回验证登陆结果 (4)若登录成功,模块管理 (1)用户输入登录名称及密码错误显示登录失败 (2)登录成功并跳转到系统界面 (3)登录失败并跳转到登录界面
登录成功 |
3.4系统其他需求分析
3.4.1性能要求
在开发了一个功能较为良好系统之后,首要考虑的就是它的性能要求,比如当用户使用它进行点击或提交功能时,它会产生多久的延迟,系统响应速度快不快,如果短时间同时有较多用户访问网站是否会产生系统崩溃,是否采用高并发接口,另外,存储功能进行中的代码量是否满足算法和数据结构,以及是否占用较大内存等:
(1)系统应具备快速的反映时间,对于并发特征得到解决[10]。
(2)系统对用户密码是否进行了加密并进行大量安全处理。
(3)系统代码量是否简洁,不会占用计算机太多内存。
3.4.2安全要求
对于安全要求要进行可靠性分析,可靠性分析有利于可实现安全性、可靠 性设计与系统功能设计在数据源上的统一[11]。就本系统的安全性能而言,数据的账户和密码需要以明文形式显示,并严格加密。更改密码、修改个人数据、添加信息需要相应权限。
3.4.3作业环境要求
(1)系统:Windows系统足够,兼容性强
(2)Web服务器:内置tomcat,无需安装、运行和使用
(3)数据库服务器:MySQL 5.5及以上,图形界面为SQLYG
(4)浏览器:谷歌或Firefox开发者浏览器
(5)JDK1.8及以上,内置插件maven等。
3.5系统流程分析
(1)个人信息流程图
用户在成功进入系统以后,可以获得姓名,性别,年龄等个人信息。获得个人信息的流程见图3-1所示。

图3-1个人信息流程图流程图
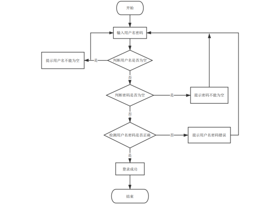
用户进行登录操作的流程图如图3-2。

图3-2 登录界面流程图
用户进行注册操作的流程图如图3-3。

图3-3 用户注册流程图
3.6本章概述
本章主要介绍应急救援医疗器材管理平台的使用案例和系统的相关可行性要求。我已经从技术、经济、法律和运营四个方面确认了该系统可以在线运行
4 系统设计
4.1系统结构图
应急救援医疗器材管理平台分为两个部分,即管理员管理和用户管理。该系统是根据用户的实际需求开发的,贴近生活。从管理员处获得的指定账号和密码可用于进入系统和使用相关的系统应用程序。管理员拥有最大的权限,其次是用户。管理员一般负责整个系统的运行维护和总体协调。
系统结构如图4-1所示。

图4-1系统结构图
4.2数据库设计
所有的网站设计但凡有数据都离不开数据库,数据库是所有项目想实现如数据获取,数据传输等功能的基石。只有合理化的数据库设计才能满足商业化的要求,数据库的主键外键连接方式特别的重要,尽量避免多对多的复杂性,字段名合理规范,且通俗易懂等,字段应根据业务进行设定,不允许操作多字段而对系统产生占用多余的内存[12]。
4.2.1数据库设计原则
设计原则自然就是要符合范式的要求,多表之间的关系要合理,理应符合系统的实际情况。
4.2.2数据库的概念设计
概念设计是将整体分为在地面上表达出来的单个个体。E-R图形象的连接了实体模型和概念模型。因此,E-R图需要根据数据库表和表字段进行合理设计,表达的概念知识点用图形描述,可以直观地让相应人员清楚,并分解整个E-R图[13]。我们通常表达不清晰没有概念的东西。但是通过E-R之间的联系,E-R模型法是对这种模糊概念的事务最简单、最常用的设计方法。
(1)器材信息实体属性图如下图4-2所示。

图4-2器材信息实体属性图
(2)借用记录实体属性图如下图4-3所示。

图4-3借用记录实体属性图
(3)归还记录实体属性图如下图4-4所示。

图4-4归还记录实体属性图
系统用户登录,在登录页面选择需要登录的角色,在正确输入用户名和密码后,进入操作系统进行操作;如图5-1所示。

图5-1 系统登录界面
5.1管理员模块实现
管理员进入主页面,主要功能包括对系统首页、个人中心、用户管理、器材信息管理、器材业务管理、借用记录管理、归还记录管理、维修信息管理、报废记录管理等进行操作。管理员主页面如图5-2所示:

图5-2管理员主界面
管理员点击用户管理。在用户页面输入用户名、姓名进行查询、新增或删除用户列表,并根据需要对用户详情信息进行详情、修改或删除操作;如图5-3所示:

图5-3用户管理界面
管理员点击器材信息管理。在器材信息页面输入器材编号、器材名称、器材分类进行查询、新增或删除器材信息列表,并根据需要对器材详情信息进行详情、报废、修改或删除操作;如图5-4所示:

图5-4器材信息管理界面
管理员点击器材业务管理。在器材业务页面输入业务名称、添加日期起始和添加日期结束进行查询、新增或删除器材业务列表,并根据需要对器材业务详情信息进行详情、修改或删除操作;如图5-5所示:

图5-5器材业务管理界面
管理员点击借用记录管理。在借用记录页面输入借用单号、器材编号、器材名称进行查询或删除借用记录列表,并根据需要对借用记录详情信息进行详情、修改或删除操作;如图5-6所示:

图5-6借用记录管理界面
管理员点击归还记录管理。在归还记录页面输入归还单号、器材编号、器材名称进行查询或删除归还记录列表,并根据需要对归还记录详情信息进行详情、修改或删除操作;如图5-7所示:

图5-7归还记录管理界面
管理员点击维修信息管理。在维修信息页面输入维修单号、维修名称、器材名称进行查询、新增或删除维修信息列表,并根据需要对维修详情信息进行详情、修改或删除操作;如图5-8所示:

图5-8维修信息管理界面
管理员点击报废记录管理。在报废记录页面输入报废单号、报废名称和器材名称进行查询或删除报废记录列表,并根据需要对报废记录详情信息进行详情、修改或删除操作;如图5-9所示:

图5-9报废记录管理界面
5.2用户模块实现
用户进入主页面,主要功能包括对系统首页、个人中心、器材信息管理、借用记录管理、归还记录管理等进行操作。用户主页面如图5-10所示:

图5-10 用户主界面
用户点击器材信息管理。在器材信息页面输入器材编号、器材名称和器材分类进行查询器材信息列表,并根据需要对器材详情信息进行详情 、借用、归还操作;如图5-11所示:

图5-11器材信息管理界面
用户点击借用记录管理。在借用记录页面输入借用单号、器材编号、器材名称进行查询借用记录列表,并根据需要对借用记录详情信息进行详情操作;如图5-12所示:

图5-12借用记录管理界面
源码无偿分享,文未领取








